Report
Author(s):
- Dominika Marta Gajda
- Hessel Jacob van Klaveren
- Jelte Van Dyck
- Marian-Daniel Robu
- Miquel Orós López
- Tobias Krings
Acknowledgement
Glossary
| Abbreviation | Description |
|---|---|
| 2D | Two Dimensions |
| 3D | Three Dimensions |
| AI | Artificial Intelligence |
| AOA | Angle of Arrival |
| API | Application Programming Interface |
| AR | Augmented Reality |
| BLE | Bluetooth Low Energy |
| D.C. | District of Columbia |
| EPS | European Project Semester |
| EU | European Union |
| FEM | Finite Element Method |
| FES | Fast-Efficient-Sustainable |
| FMI | Food Marketing Institute |
| GLONASS | Global Navigation Satellite System |
| GNSS | Global Navigation Satellite System |
| GPS | Global Positioning System |
| IoT | Internet of Things |
| ISEP | Instituto Superior de Engenharia do Porto |
| LCA | Life Cycle Analysis |
| LED | Light Emitting Diode |
| NCR | National Cash Registration |
| NFC | Near Field Communication |
| PDR | Pedestrian Dead Reckoning |
| PMBOK | Project Management Body of Knowledge |
| PV | Photovoltaic |
| QR | Quick Response |
| RCA | Radio Corporation of America |
| RF | Radio Frequency |
| RFID | Radio Frequency Identification |
| RSS | Received Signal Strength |
| SCoT | Smart Connected Things |
| SIFT | Scale Invariant Feature Transform |
| SURF | Speeded Up Robust Feature |
| TDOA | Time Difference of Arrival |
| TOA | Time of Arrival |
| UPC | Universal Product Code |
| USA | United States of America |
| UWB | Ultra Wide Band |
| VLC | Visible Light Communication |
| VR | Virtual Reality |
| Wi-Fi | Wireless Fidelity |
| WNS | Wireless Sensor Network |
| XPS | Extruded Polystyrene |
1. Introduction
EPS is a European program that allows students from different countries to work together on a real project for 15 weeks. Students from engineering and related fields of study collaborate in groups to present a project on a given topic. The objective is to develop communication skills, teamwork, and English language skills and to be enriched by the multiculturalism of the team members.
The “FESmarket” team will carry out their project in the context of smartification of an everyday product, to be more specific, the smartification of a shopping cart.
Throughout this document, all the stages elaborated and their respective contents developed to reach the final solution are presented.
1.1 Presentation
We are a group of six individuals hailing from diverse European countries, pursuing varied academic disciplines. Our daily routines frequently involve interactions with supermarkets. Two members of our group possess prior work experience in this industry. Table 1 presents members of our team along with their home country and field of study.
| Name | Studies | User | Country |
|---|---|---|---|
| Dominika Marta Gajda | Industrial Biotechnology | 1222458 | Poland |
| Hessel Jacob van Klaveren | Engineering Physics | 1222470 | Netherlands |
| Jelte Van Dyck | Applied Computer Science | 1222475 | Belgium |
| Marian-Daniel Robu | Mechatronics and Robotics | 1222499 | Romania |
| Miquel Orós López | Industrial Design + Mechanical Engineering | 1222505 | Spain |
| Tobias Krings | Green Building Engineering | 1222531 | Germany |
Motivation
The main motivation of the group is to be able to contribute with all our knowledge and enthusiasm to a technological project. Being able to provide a tangible solution to improve people's lives is very motivating for us. That is why we will try to improve the user experience in supermarkets in an innovative and original way. All the members of the group have many things to contribute, whose knowledge we can put together to bring the project towards a very good solution. The motivation not only comes from the goal of the project but also from the desire to share a working group with students from other countries, from different fields and to grow as a person thanks to all this.
1.2 Problem
Overcrowded shops and the time spent doing shopping are major issues that have been affecting the shopping experience of consumers worldwide. The majority of people shop for groceries in person, at a physical grocery store while only 16 % of surveyed [Emily Rodgers, 2023] get their groceries delivered. Overcrowding in shops refers to a situation where there are too many people in a store, making it difficult for shoppers to move around, shop comfortably, or maintain social distancing, especially during peak periods such as holidays or weekends. This can lead to frustration, anxiety, and dissatisfaction with the shopping experience. In addition to overcrowding, the time spent doing shopping is also a significant issue for consumers. [Emily Rodgers, 2023] The majority of people spend less than 44 minutes grocery shopping per trip. With busy schedules and limited time, many shoppers find themselves spending more time than they would like to complete their shopping, resulting in inconvenience, stress, and reduced productivity. This can be due to factors such as long queues at the checkout, difficulty finding products, or insufficient staff to assist shoppers. With our smart supermarket (FESmarket) we would like to find a solution to those problems and make the process of buying groceries an easy, quick, and enjoyable task.
1.3 Objectives
Creating this project we want to bring some changes to the working principle of the supermarket. In this way, we aim to improve the customer experience at the supermarket by:
- Eliminating the endless queues that appear in big supermarkets or during peak hours
- Save time by finding the best optimal path to find your products
- Ensuring safety for supermarkets
- Optimize overall customer user experience
1.4 Requirements (Briefing)
Once the competence has been studied, the state of the art, and defined objectives of the product and requirements are established. These are the attributes that our shopping trolley must have. They are the pillars of the project from which we will devise our final proposal. They will differentiate us from the competition with the aim of adding value to the product idea.
Requirements are user needs defined through words that illustrate these actions:
- Shopping information, shopping list, and live spending
- Store products and keep them refrigerated
- Assisting people with disabilities
- Allow automatic payment
- Have an application with user information, latest purchases, shopping lists, discounts
- Intuitive use
- Innovative and ergonomic design
- Automatic scanning of products
- Sustainable
- Minimising user effort
These requirements, now needs, will be converted into components or solutions that will make it possible to cover them and finally evaluate their correct development.
1.5 Functional Tests
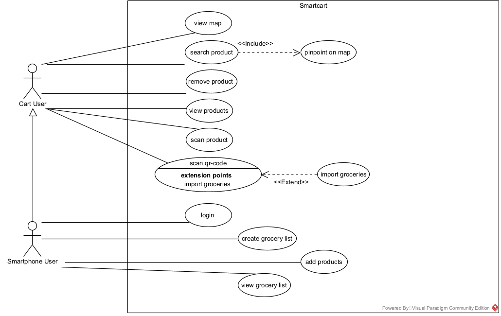
To check the final correct functioning of the prototype, the team has to test aspects of software, hardware, connections between systems, sensors and other elements related to our objectives. The planned functional tests concern the physical product itself, the software, and the hardware. Table 2 lists the planned functional tests highlighting their purpose and validation.
| Functional Tests | ||
|---|---|---|
| Hardware | ||
| Item | Purpose | Verification |
| Cameras | Image quality, focus, and zoom, shutter speed | Get an Image and read try to read the barcode. |
| Scales | Accuracy, calibration, taring, load capacity, stability | The weight value must be changed when there is a difference in the weight. |
| Display | Accuracy, responsiveness, sensitivity, multi-touch | The display should react correctly on a finger touch. |
| Wi-Fi | Connection, speed, range, security | The Wi-Fi module should have a stable connection with the Wi-Fi network. |
| Software | ||
|---|---|---|
| User Story | Description | |
| 1 | An user is able to authenticate on the smartphone app with Auth0. | |
| 2 | An user is able to view a map of the store and locate products. | |
| 3 | An user is able to search for products in the app or shopping cart display. | |
| 4 | An user is able to remove a scanned product from the shopping list. | |
| 5 | An user is able to view detailed information about a product. | |
| 6 | An user is able to scan a product, it will be added to the shopping list. | |
| 7 | An user is able to scan a QR code to upload their grocery list to the shopping cart. | |
| 8 | An user is able to create a grocery list and add products to it. | |
| 9 | An user is able to view their grocery lists at all time. | |
1.6 Project Planning
In order to follow the project, we follow the PMBOK principles and agile SCRUM methodology, shown in Figure 2. Agile SCRUM methodology is a project management system based on incremental development. This means it’s a method of building projects in which a system is built step by step. Each sprint will last one week.
PMBOK stands for Project Management Body of Knowledge. During a project, project management goes through a periodic cycle of project initiation, planning, execution, control & adjustment, and project closure.
Sprint is a constant limited time, during which the team is working on different tasks. Throughout the project, the period of the sprint is a week. The organization of the teams' Sprint happens during Sprint Planning. All the team members are assigned the different tasks they want to do in the following Sprint and write it down in the Sprint Backlog. During the Sprint there are Daily Scrums (Daily Stand Up Meetings). They are organized by the Scrum Master. The team members are telling others, what they have done the last day and what they will do in the next 24 hours. The duration of the Daily Stand Up Meeting is very short. It is about 15 minutes.
1.7 Report Structure
Table 3 presents the structure of the report with a short description of each chapter.
| Chapter | Title | Description |
|---|---|---|
| 1 | Introduction | The members of the EPS team are presented, as well as the chosen topic for the project to be developed. The motivations for the participants to take part in the project are also defined. The objectives, requirements, functional tests, project planning, and report structure are also specified. |
| 2 | State of the art | We analyse everything that exists with respect to the product, from the academic side, studying the existing technologies, as well as from the point of view of the current market. |
| 3 | Project management | Documenting the progress that has been made over time and overview of the different aspects of the project, such as costs, risks, quality metrics, people related to the project, and communication plan. |
| 4 | Marketing plan | Documenting the marketing plan, studying the target, and carrying out specific strategies to position the company in the market and maximise the product's profit. |
| 5 | Eco-efficiency measures for sustainability | Definition of the sustainable aspects of the project in terms of its social, economic, and environmental implications. All the members of the group have a lot to contribute, whose knowledge we can put together to bring the project towards a very good solution. |
| 6 | Ethical and deontological concerns | Analysis of the existing Code of Ethics and specific benefits and concerns regarding the project. |
| 7 | Project development | The development of the product is carried out from each section, in order to be able to carry out a viable solution and end up with a prototype that is as realistic as possible. |
| 8 | Conclusions | Summary of all that has been achieved, stating what can be improved in the future. |
2. State of the Art
2.1 Introduction
First, let's define the concepts involved in our product: smart shopping cart.
- Shopping cart: a bag or basket on wheels for carrying shopping purchases, in particular, one on wheels provided for the use of supermarket customers; a shopping trolley [Cambridge University Press, 2023].
- Smart object: is an object that enhances the interaction with not only people but also with other smart objects. Also known as smart connected products or smart connected things (SCoT), they are products, assets, and other things embedded with processors, sensors, software, and connectivity that allow data to be exchanged between the product and its environment, manufacturer, operator/user, and other products and systems [GeeksforGeeks, 2023].
It is mandatory to study what already exists in the market and in the academic field to start defining the requirements of our products. In this part, we are going to analyse different topics that are related to our product. The main topics are:
- Apps for supermarkets
- Scanning systems
- Smart shopping carts
- Tracking and mapping system
- Scales for products
- Haptic feedback
2.2 Apps for supermarkets
The application that will be on the FESmarket's tablet will have several important features. For example, the app will be able to create a personal shopping list with personalized offers and determine a corresponding route in the supermarket that is most efficient to save time and effort for the target audience. Dozens of supermarkets today already have their own apps to keep customers informed about what is going on in the supermarkets.
For example, the supermarket chain Albert Heijn in the Netherlands has a personal barcode that you can scan to get a discount on the weekly offers when you are at the register. This barcode is also available in the application, so you don’t have to take the physical card everywhere. Therefore, when you scan the barcode at the register. The application can record what you have bought, and when you have bought it. The same application has sorted out lots of recipes to cook if you’re out of inspiration. They directly make a shopping list for you with all the things you need for the recipe depending on how many portions you want to make. Of course, you can also make your own shopping list. You can also collect points to get discounts at other facilities, such as restaurants or amusement parks [Albert Heijn, 2023].
A comparison of key features presented in applications of different supermarkets is displayed in Table 4.
| Supermarket | Key features | References |
|---|
| Albert Heijn | Special (personal) offers, personalized shopping lists, home delivery | [Albert Heijn, 2023] |
| Lidl Plus | Special offers, making own shopping lists, Information of all the subsidiaries | [LIDL, 2023] |
| Mercadona | Details about all the products, making own shopping lists. | [Mercadona, 2023] |
2.3 Scanning systems
It is not an embellishment to say that barcodes are nearly far and wide you look — nearly every product you buy at a supermarket, tackle store, liquor store, book store, or away carries a universal product law (UPC) barcode published on the package or an attached marker [Jay Eastman, 2015]. Once, with the increase in product numbers appearing in the markets as well as the increase in quantities and shipment all over the globe, a better inventory and tracking of product stocks became necessary. A barcode is a machine-readable representation of data that consists of a series of parallel bars of varying widths and spacing.
There are two types of barcodes:
- One-dimensional (1D) codes composed of a series of lines of various widths and spacings. An example is shown in Figure 3.
- Stacked or two-dimensional (2D) codes, which include shapes and symbols usually concentrated in a square patch, can hold more data than 1D barcodes. The most common 2D barcodes are the Quick Response (QR) codes. An example is presented in Figure 4.
A barcode scanner is an electronic device that scans a barcode to process information about a specific product. The first supermarket barcode scanner appeared in 1971 when RCA began the first system test of a bullseye scanner at a Kroger supermarket in Cincinnati, Ohio. This test and others continued through early 1974. The first full-scale implementation of supermarket checkout scanning began at Marsh Supermarkets in Troy, Ohio, when a pack of Wrigley’s chewing gum was scanned by a laser checkout scanner on 26 June 1974. The scanner, jointly developed by NCR and Spectra Physics, Inc., is described in U.S. patent 4 064 390 (the “390 patent”) issued on 20 December 1977 and assigned to Spectra Physics. One of the original scanners, Spectra Physics serial number 006, from the first Marsh Supermarket installation, is now on display at the Smithsonian Institute in Washington, D.C.
These initial supermarket scanners were enormous in comparison to the laser scanners common in today’s checkout counters. The scanner was very large and sat directly on the floor. Its scanning window was at the end of a grocery conveyor that sat on top of the checkout counter. The scanner’s dimensions were 30 inches high × 12 inches wide × 18 inches deep. The scanner is aptly described as being about equally comprised of optics, mechanics, and electronics. Scanners used in supermarket applications quickly moved to laser scanning due to the high scanning speed and large depth of focus available from such devices. Initial industrial applications of barcodes, such as inventory control and tracking work in process, had significantly lower performance requirements and required lower price points. Initially simple barcode “wands” were used for these purposes. An early barcode wand is described by Turner and Elia in U.S. patent 3 916 184 assigned to Welch Allyn, Inc. (the “184 wand”). The “184 wand” utilized an incandescent bulb or LED and a fibre optic bundle to illuminate the barcode symbol through an opening in the case. A simple two-lens system and photocell or photodiode produced an electrical signal representative of the barcode symbol as the wand was manually scanned across the label. Apertures in the two-lens system controlled the depth of field and field of view (i.e., resolution of the barcode label) of the wand [Jay Eastman, 2015].
Scanning products nowadays.
Although technology has progressed substantially in recent decades, the supermarket industry seems to have remained stuck in time. Even though the barcode scanners have been improved since his early days the way we are doing the process didn't change. Supermarkets still imply customers to get in line and wait for a cashier to scan their products, making the whole process in busy shops or during peak hours a nightmare. A standard barcode scanner is displayed in Figure 5.
Big companies are trying to find new and better ways to get out of the standard and old system of the supermarkets. A good example of this is Decathlon, shown in Figure 6, but still not widely spread. An intelligent checkout system has been developed to prevent shop staff from having to scan these products one by one. Throughout the shops, there are small counters where you can slide in a basket of products. These counters contain RFID scanners that can scan all the products in the basket. The shop assistant can simply scan the counter to fill the digital shopping basket at once with the contents of the physical shopping basket. This goes well in 98 % of cases because they have an RFID label. An example of when it doesn’t work: it is difficult to label a basketball with a label. These products have to be added manually. So, the shop assistant still has to do a check to see if all the products have been added, and there is another challenge that needs to be solved. The customer can then pay digitally. After the checkout, a signal is sent to all RFID tags, which disables the alarm. This allows the customer to leave the shop without loud sirens at the exit. These RFID tags ultimately play a major role in Decathlon’s innovation. From stock to checkout and security against theft [Coen van Eenbergen, 2019].
RFID is an acronym for “radio-frequency identification” and refers to a technology whereby digital data encoded in RFID tags or smart labels are captured by a reader via radio waves. RFID is similar to barcoding in that data from a tag or label are captured by a device that stores the data in a database. RFID, however, has several advantages over systems that use barcode asset tracking software. The most notable is that RFID tag data can be read outside the line of sight, whereas barcodes must be aligned with an optical scanner.
New solutions are coming from big companies such as Amazon and Caper AI: a self-checkout without bar codes, displayed in Figure 7. The system uses cameras mounted inside the unit to identify several items at once, eliminating the need for customers to scan each product separately. The company’s equipment can process transactions three to four times as quickly as traditional self-checkout systems. But these systems are particularly appropriate for settings like convenience stores, sports venues, and office cafeterias, where customers generally buy only a few items and are likely to be in a hurry [Catherine Douglas Moran & Sam Silverstein, 2022].
Table 5 presents a brief comparison of several approaches for scanning items in different smart shopping carts now available on the market.
| Company | Description |
|---|---|
| Amazon | AI-powered cameras and barcode scanners |
| Caper Inc. | Barcode scanner, three image recognition cameras and a weight sensor |
| Veeve | Sensor fusion with cameras |
| Tracxpoint | AI-powered cameras |
| MishiPay | Barcode scanners and cameras |
| Vipster Technologies | Three image recognition cameras and weight sensor |
| Imagr | AI-powered cameras |
| Cartware | Barcode scanner, image recognition cameras and weight sensor |
2.4 Smart shopping cart
Commercial Solutions
There are several smart shopping carts available in the market that offer various features to enhance the shopping experience for customers. Figures 8, 9, 10 and 11, show a few examples of shopping carts currently present on the market.
- Amazon Dash Cart: This smart cart allows customers to skip the checkout line by automatically detecting the items they put in the cart and charging their Amazon account [US Amazon, 2023].
- Caper Cart: The Caper Cart uses computer vision and machine learning to recognize items as they are added to the cart and provide real-time price updates and personalized recommendations [Caper, 2023].
- Veeve Smart Cart: This smart cart offers features such as easy navigation, product scanning and price comparison, personalized offers, and automatic checkout [Veeve, 2023].
- Tracxpoint Smart Cart: This cart uses RFID technology to track items as they are added to the cart, allowing for easy checkout and reducing the risk of theft [TRACXPOINT, 2023].
A comparison of the most important aspects of existing smart shopping carts is displayed in Table 6.
| Smart Shopping Cart | Key Features | Company |
|---|---|---|
| Amazon Dash Cart | Automatic item detection, mobile payment, built-in screen for cart total display | Amazon |
| Caper Cart | Barcode scanner, touchscreen display, mobile payment, product recommendations, store maps | Caper |
| Veeve Cart | Computer vision technology, sensor-based item detection, mobile payment, product information display | Veeve |
| IMAGR SmartCart | Computer vision technology, sensor-based item detection, mobile payment, product information display | IMAGR |
| Moby Mart | Fully autonomous, mobile app for ordering and payment | Wheelys |
| Shopic Cart | RFID item detection, mobile payment, digital receipt | Buyers |
| Moby Mart | Fully autonomous, mobile app for ordering and payment | Shopic |
| Shopic Cart | RFID item detection, mobile payment, digital receipt | Vipersonic |
| Vipersonic SmartCart | Computer vision and AI, personalized recommendations, mobile payment | 5mart |
| 5mart SmartCart | RFID and computer vision technology, personalized recommendations, mobile payment | CartWise |
Academic Solutions
Kumar et al. presented a shopping cart that scans items using an RFID reader [Kumar et al., 2017]. This implementation eliminates the requirement to directly scan a product in order to detect it; instead, it merely has to be in the general vicinity. After adding the item to the cart, it is automatically scanned, and the immediate total is displayed. There is also a possibility to remove the scanned item from the bill The use of WSN technology for real-time monitoring of client actions and responding to them by providing current promotions for specific products was suggested by Wang and Yang [Chang-Chen You-Chiun & Yang Wang, 2016]. The proposed cart also shows customers information about products and allows them to send queries. Also, the deployment of wireless routers on each shelf to determine the location of each cart, guide customers to specific products and avoid crowds was suggested in this article. Mekruksavanich offered a similar solution to the issues facing today's supermarkets [Sakorn Mekruksavanich, 2020]. Customers can go to desired items via the proposed shopping trolley while being shown current promotions in the interim. Real-time billing calculations allow for the simple removal of additional goods. The distinguishing feature of this is providing the store information on the availability of each item. Mekruksavanich also exhibited a shopping cart that has a weight sensor built into the base of the cart [Sakorn Mekruksavanich, 2019]. The scanner also records the total weight of the goods, and if these two figures match, the billing process is initiated. Khairnar and Gawali suggested the possibility of establishing a budget that cannot be exceeded. When the buy price reaches the budget value, the budget-setting feature helps with buzzer notification [Dhanashri H. Prasiddhi K. & Gawali Khairnar, 2017]. Faisal et al. proposed payment with the usage of the membership card so there is no need to make payment at the counter or cashier [Faisal et al., 2021]. Also, a gate specifically dedicated to users of smart shopping carts was introduced. Zhang et al. presented a smart shopping cart in that has an emergency brake system that measures the space between objects in front of the client and sends a command to the controller to control the brake system's start and stop when the distance is below a set threshold [Zhang et al., 2022]. Arciuolo and Abuzneid introduced the deployment of bags already placed in the smart shopping cart [Abdel-shakour Thomas & Abuzneid Arciuolo, 2019]. Mohanapriya et al. suggested a solution to assist supermarkets in gaining from the use of intelligent shopping carts [Mohanapriya et al., 2018]. They proposed using a membership card to allow shopping trolleys to become smart. The Near Field Communication (NFC) Reader and NFC Tag were used in its implementation. The smart shopping cart is activated when an NFC Reader recognizes a membership card that serves as an NFC Tag; otherwise, it functions as a standard trolley.
A comparison of key features presented in academic works can be found in Table 7.
| Paper title | Authors | Key features |
|---|---|---|
| Smart Shopping Cart | Kumar et al. | RFID reader, real-time billing information |
| 3S-cart: A Lightweight, Interactive Sensor-Based Cart for Smart Shopping in Supermarkets | Wang and Yang | Wireless sensor network (for real-time monitoring of customer action), RFID, product navigation, promotion information, sending queries, crowd avoidance |
| Supermarket Shopping System using RFID as the IoT Application | Mekruksavanich | Product navigation, promotion recommendations, real-time billing information |
| The Smart Shopping Basket Based on IoT Applications | Mekruksavanich | IoT technology, mobile application, weight sensor, bar scanner |
| Innovative shopping cart for smart cities | Khairnar and Gawali | Product detection, product recommendation, budget setting, automatic billing |
| Smart Cart With Multi-shopping Solutions | Faisal et al. | Barcode scanning, product location display, membership card payment, dedicated gate |
| Design and Research of Intelligent Shared Shopping Cart Based on Internet+ | Zhang et al. | Mobile app, self-checkout, auxiliary electric drive, laser radar obstacle avoidance, product navigation, emergency brake system |
| Simultaneously Shop, Bag, and Checkout (2SBC-Cart): A Smart Cart for Expedited Supermarket Shopping | Arciuolo and Abuzneid | Bags installed in the cart, RFID/barcode scanner, load cell-based scale |
| Design and Implementation of Smart Basket Cart Using Near Field Communication | Mohanapriya et al. | Membership card as NFC Tag to activate “smart” features of the cart, NFC reader |
2.5 Tracking and mapping system
We are looking for ways to make the shopping experience as easy and convenient as possible for our customers. That's why we introduce a new feature that we think will be a game-changer: a navigation system that helps users find the products they're looking for. With the navigation, users can quickly and easily locate the aisles and shelves where their desired products are located. Those who prefer not to use the navigation feature, can still shop the traditional way without any problem. This system will not only save the users time but also reduce the stress that comes with shopping in a large store. Whether you're a regular customer who knows the store or a new customer who is unfamiliar with the grocery store layout. Navigation is a great tool that can help you find everything you need quickly and efficiently.
Our plan is to install tracking devices on each cart and in the grocery store. This will allow customers to pinpoint the exact location of their cart on the map and navigate through the store more efficiently. This will be helpful for users who are new to the grocery store or unfamiliar with the layout of the store. By knowing exactly where their cart is at all times, they can avoid getting lost and save time. There are some challenges to implementing this technology. For example, we need to ensure that the tracking devices are accurate and reliable. Despite these challenges, we believe that the benefits of tracking shopping carts will make it easier for users.
To track the shopping cart inside the store, we want to use Bluetooth technology. By implementing Bluetooth in shopping carts, we can track the precise location of each cart within a store. This can help retailers to better manage their store layout, improving the overall shopping experience. It can provide valuable data on customer behavior within the store.
Table 8 compares the tracking and mapping technologies included in the smart shopping carts currently on the market.
| Company | Description |
|---|---|
| TracxPoint | Map and tracking of live location |
| CUST2MATE | Map, showing where the products are |
2.6 Scale and weight systems
To protect the supermarket from theft or to make weighing groceries easier, a scale will be installed on or in the shopping cart. A supermarket scale is an electronic device based on the principle of strain gauges. The platform of the scale is equipped with one or more strain gauges that serve as load cells and can measure changes in strain when weight is placed on the platform.
When weight is placed on the platform, the strain measurement is picked up by the load cells and converted into an electronic signal. This signal is then sent to a microprocessor, which calculates the weight and displays it on a screen.
Most supermarket scales are equipped with a tare function, which makes it possible to compensate for the weight of packaging materials or other items that are not to be weighed. To do this, place the weight of the item on the platform and press the tare button. The scale then subtracts the weight of the item from all future measurements.
Modern supermarket scales can also be equipped with wireless technology to transmit data to a central database that can be used by supermarket staff to monitor inventory and sales data [RiceLake, 2023].
2.7 Interaction
Haptic technology ensures not only communication but attempts to provide the user with an immersive interactive experience. It is the idea of incorporating touch into the digital world. There are three types of categories that devices fall into in regards to haptic technology—graspable (e.g., a joystick), wearable (e.g., a finger pad put on your finger) and touchable (e.g., smartphones or smart watches). This idea of touch entering into technology has reached several fields beyond the screen. Such fields that have taken interest include medicine, robotics and even art. While we will focus on how haptics interact with us on a daily basis, haptics is changing the way we interact with future technology [Syndey, 2023].
Introducing haptic feedback for customers in a smart shopping cart might exchange the user experience. Supermarkets are big, crowded and are built to make one lose focus because of the different colours and varieties of products displayed.
2.8 Conclusion
After analysing the state of the art, we have been able to broaden our view of the subject and gain an in-depth understanding of what is currently available. Therefore, this activity has allowed us to draw some conclusions that will allow us to define the requirements. These conclusions can be summarised in the following points:
- All smart trolleys have an interactive display, contactless payment and scanners.
- There are barcode and some non-code scanner systems (they implement AI).
- Some of them have a supermarket mapping system.
- None of them have voice assistance
- None use recyclable materials
3. Project Management
3.1 Scope
The overall scope of our project goes beyond the prototype of a smart shopping cart. Our goal is to combine many existing solutions from supermarkets all over the world and from that provide our customers with a new experience in shopping. The shopping experience will be faster, more efficient and more sustainable. The shopping starts even before entering the supermarket, as we want to program an app that has both current offers and a shopping list that can be transferred to the tablet of the shopping cart. Ideally, the shopping cart will also be made of recycled plastic and have doors on the side to make it easier to lift heavy items into the cart. In addition, there will be a cooler in the shopping cart so that the cooling process is not interrupted. Cameras will be installed to scan products as they are placed in the cart. The shopping list can be transferred to the shopping cart's tablet via a QR code. The tablet then creates an optimal walking route for the supermarket in the background. To also have added value for the supermarket, special offers are displayed on the tablet as you walk past shelves. To add another sustainable solution to the supermarket concept, a PV system will be installed on the roof. The surplus electricity can be used for lighting the supermarket. In the winter months, the electricity will be fed from the grid.
The Project will include three major components:
- the programming of the app
- the construction of a prototype (shopping cart)
- the programming of the tablet
Any further steps would be beyond the timeframe and budget.
The scope of the project includes the key deliverables that will help us complete the project successfully. When we talk about the scope of the product, we mean the functions and features that characterize that product or service. On the other hand, there is the project scope. Here we are concerned with the activities and steps that must be completed in order to fulfill the functions and characteristics of the product.
The key deliverables are broken down into smaller, manageable components or tasks so that they can be specifically assigned to a team member.
With a clear scope, the team can easily stay on track and ensure that all deadlines are respected and met throughout the project lifecycle. In Figure 12, the project scope is visualized using a phase-based work breakdown structure. This illustrates the relationship between deliverables and scope. This WBS consists of two layers, the first of which represents the various phases of the project. Below this is the second layer, which consists of the various deliverables associated with that phase.
The WPS diagram of the specific product is detailed in Figure 13, identifying the different parts and components.
3.2 Time
Time management is essential to successfully develop a project, and many different things must be taken into account. The EPS does not only count with the final delivery but there are also deliveries in each of the subjects covered:
- Energy and Sustainable Development
- Ethics and Deontology in Engineering
- Marketing and Communication
- Portuguese
- Project Management and Teamwork
Therefore, we contemplate on the one hand the tasks to be delivered that are presented in Table 9.
| Date | Deadline |
|---|---|
| 2023-02-26 | Project Proposal |
| 2023-03-08 | Project Backlog, Global Sprint Plan, Initial Sprint Plan and Release Gantt Chart of the project |
| 2023-03-15 | The “black box” System Diagrams & Structural Drafts |
| 2023-03-22 | The List of Components and Materials |
| 2023-03-29 | The detailed System Schematics & Structural Drawings and the cardboard scale model of the structure |
| 2023-04-16 | Upload the Interim Report and Presentation |
| 2023-04-20 | Interim Presentation, Discussion and Peer, Teacher and Supervisor Feedback |
| 2023-04-26 | The final List of Materials (local providers & price, including VAT and transportation) and the 3D Model Video |
| 2023-05-07 | Refined Interim Report (based on Teacher & Supervisor Feedback) |
| 2023-05-24 | The results of the Functional Tests |
| 2023-06-18 | The Final Report, Presentation, Video, Paper, Poster and Manual |
| 2023-06-22 | Final Presentation, Individual Discussion and Assessment |
| 2023-06-27 | The refined deliverables (source + PDF) together with all code and drawings produced |
| 2023-06-29 | The prototype and user manual |
On the other hand, the group uses the Gantt chart, a graphical tool whose objective is to expose the expected time commitment for different tasks or activities over a given total time. Although it is difficult to meet exact deadlines due to the lack of exact time required for each activity, it is used. It is a tool that we can vary throughout the development of the project.
This Gantt chart is presented in Figure 14.
3.3 Cost
3.3.1 Material Resources
The material resources are based on the price for each component or material and the respective quantity. Table 10 shows the provider, quantity and cost of each of the components that are required for our project.
| Nr. | Item | Item of FESmarket | Provider | Quantity | Unit | Unit Price [€] | Item Cost [€] | |||||||
|---|---|---|---|---|---|---|---|---|---|---|---|---|---|---|
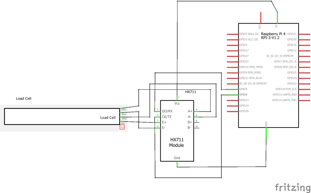
| 1 | Load Sesnsor - 50 kg | Electronics | BotnRoll | 4 | un | 8.8 | 35.2 | |||||||
| 2 | HX711 Module | Electronics | BotnRoll | 1 | un | 3.5 | 3.5 | |||||||
| 3 | Raspberry Pi High Quality Camera | Electronics | BotnRoll | 4 | un | 67.5 | 270 | |||||||
| 4 | Vibrating Mini Motor Disc | Electronics | PTRobotics | 2 | un | 3.26 | 6.52 | |||||||
| 5 | 2N2222A Transistor | Electronics | BotnRoll | 1 | un | 0.15 | 0.15 | |||||||
| 6 | Gravity: Digital Speaker Module | Electronics | PTRobotics | 1 | un | 7.87 | 7.87 | |||||||
| 7 | RASPBERRY PI 3 MODEL B+ | Electronics | BotnRoll | 1 | un | 41.9 | 41.9 | |||||||
| 8 | PiJuice Hat | Electronics | PTRobotics | 1 | un | 82.96 | 82.96 | |||||||
| 9 | 15.6 inch Universal touch portable monitor | Electronics | BotnRoll | 1 | un | 215.24 | 215.24 | |||||||
| 10 | PiJuice 12000mAh Battery | Electronics | Mauser | 1 | un | 38.26 | 38.26 | |||||||
| 11 | Jumper Wires -Male/Female | Electronics | BotnRoll | 1 | un | 3.65 | 3.65 | |||||||
| 12 | Jumper Wires -Female/Female | Electronics | BotnRoll | 1 | un | 3.65 | 3.65 | |||||||
| 13 | Adafruit Flex Cable | Electronics | PTRobotics | 4 | un | 4.67 | 18.68 | |||||||
| 14 | REesistor Kit | Electronics | BotnRoll | 1 | un | 6.9 | 6.9 | |||||||
| 15 | Router Tp-Link Archer Ax53 | Electronics | Aquário | 4 | un | 73.3 | 293.2 | |||||||
| 16 | Arducam Multi Camera Adapter Module V2.2 | Electronics | Amazon | 1 | un | 45.02 | 45.02 | |||||||
| 17 | Aluminum 2024-T86 | Chasis | Adla Aluminiun | 20 | kg | 4.91 | 98.2 | |||||||
| 18 | Recycled high density polyethylene | Basket | Ambiente Sa | 8 | kg | 1.11 | 8.88 | |||||||
| 19 | Swivel Castor Wheel with Brake 50 mm | Wheels | Atila | 2 | un | 15 | 30 | |||||||
| 20 | Swivel Castor Wheel 50 mm (Rotating) | Wheels | Atila | 2 | un | 10 | 20 | |||||||
| 21 | ABS termoformed | Isolation area | Forma 3D | 4 | kg | 9 | 36 | |||||||
| 22 | Silicone foam | Handle | Aliexpress | 1 | 1 | 4 | 4 | |||||||
| 23 | Extruded polystyrene foam (XPS) | Isolated cover | LeroyMerlin | 1 | kg | 10.12 | 10.12 | |||||||
| 24 | Shipping Amazon | Shipping | Amazon | 1 | un | 11.55 | 11.55 | |||||||
| 25 | Shipping PTRobotics | Shipping | PTRobotics | 1 | un | 4.67 | 4.67 | |||||||
| 26 | Total | 1 296.12 | ||||||||||||
3.3.2 Labor Costs
Normally the costs for the work resources are one of the largest proportions in developing a product. In the EPS it is different because students are working for no salary on the project. Nevertheless, it is interesting to see how the cost for the development of the smart pillow would be if the team members are working as engineers in a company. The calculation of the costs is based on the salary of a beginner engineer in Portugal because the team members are living here. The total labor cost in one year is 109 788 € for a whole team of young engineers that also includes the acquisition of Mapsted services for indoor localization. The whole cost analysis and months of labor are presented in Table 11.
| Name | Cost per month [€] | Months of Labor | Total [€] |
| Daniel | 1 618 | 14 | 22 652 |
| Miquel | 1 618 | 14 | 22 652 |
| Hessel | 1 618 | 14 | 22 652 |
| Tobi | 1 618 | 14 | 22 652 |
| Jelte | 1 618 | 14 | 22 652 |
| Dominika | 1 618 | 14 | 22 652 |
| Mapsted | 300 | 12 | 3600 |
| Total Cost [€] | 139 512 |
Note: Mapsted is a company that offers personalized indoor localization. The total price of acquiring the system for a medium size supermarket will approximately cost 300 euros each month.
3.4 Quality
It is impossible to exaggerate the value of quality management in project management. The consistent delivery of high-quality goods and services by your team is ensured by effective project quality management. The customers will take note and keep coming back to you for your open, effective, and competent work. Project quality management is the process of continually measuring the quality of all activities and taking corrective action until the team achieves the desired quality. Quality management processes help to control the cost of a project, establish standards to aim for and determine steps to achieve standards. Effective quality management of a project also lowers the risk of product failure or unsatisfied clients.
It can appear that you can't assess quality until the job is finished. However, these three quality management procedures should be established for from the start and used to monitor project quality throughout:
- Quality planning
- Quality assurance
- Quality control
Quality planning
A precise statement of the project's purpose is the first step in creating a management plan of high caliber. To start, be certain about the goal of the product or delivery. Then, consider this:
- What does it look like?
- What is it supposed to do
- How do you measure costumer safety
In our case our shopping cart has to have a unique, modern and sustainable design. Where they are stackable with themselves and give the customers of a supermarket the best overall experience.
Quality assurance
Quality assurance provides evidence to stakeholders that all quality-related activities are being done as defined and promised. It ensures safeguards are in place to guarantee all expectations regarding quality outputs will be met.
Quality control
Operational methods used to guarantee quality standards are known as quality control. This include locating, assessing, and fixing issues. Quality control is a response to a problem, as opposed to quality assurance, which happens beforehand. It happens after a problem has been discovered and offers solutions.
To control the quality of our product the next measurements will be hold:
- Making a prototype
- Reviewing our product with experts
- Trial runs prior to plant commissioning.
3.5 People
The people associated with a project (stakeholders) are one of the key factors in project success. It is important to identify them in advance in order to properly manage them during project implementation. In Table 12 all project-related stakeholders and their roles, as well as their influence and power during the project are presented.
| Key | Stakeholder | Role | Power | Influence |
|---|---|---|---|---|
| A | Team members | Owners of the project | High | High |
| B | Benedita Malheiro | EPS Coordinator | High | High |
| C | Supervisors | Supervising the project development | High | Medium |
| D | Teachers | Providing applicable knowledge and resources | High | Medium |
| E | ISEP | Host and sponsor | High | Medium |
| F | Customers | Buyers | Medium | High |
| G | Citizens | Users of the product | Low | High |
| H | Suppliers | Providing the material of the product | Medium | Medium |
| I | Investors | Providing financial or material support | Medium | Medium |
| J | Competitors | External influence | Low | High |
3.6 Communications
To function correctly as a team, it is necessary to communicate efficiently and effective. Today there are numerous tools available to communicate, such as Teams, Slack, WhatsApp and many more. Our team uses WhatsApp and Teams to collaborate with each other.
Teams offers a wide range of features, such as creating channels for different topics of the project, sharing documents. It helps to organize the structure of our team, and don’t miss important updates.
WhatsApp is another tool we use, it is mostly used for informal communication. We use this tool to share quick updates, pictures, and videos, and to stay connected with each other. It is also used for urgent communication such as last-minute change of plans or technical issues. With WhatsApp the team can quickly reach out to everyone on the team.
3.7 Risk
Throughout the course of a project, unforeseen events may arise, problems that may have repercussions on the correct progress of the project. Therefore, each of the possible situations that the group may face are evaluated in order to have a more global vision. For this purpose, they are classified according to a risk matrix. In the first step, the risk is identified. Then the risks are classified into three risk categories: Organisational, Project Management and Technical. The second step is to quantify the risk exposure. The main objective is to obtain a score between probability and impact. Figure 15 shows the Impact-Likelihood Matrix that is used to determine the score. This is done by multiplying the impact score and the likelihood of the risk. [Manickavel Arumugam, 2012]
In the final step is the Risk Response. It is divided into the following types:
- Avoid (seeking to eliminate uncertainty)
- Transfer (passing ownership and/or liability to a third party)
- Mitigate (reducing the probability and/or severity of the risk below a threshold of acceptability)
- Accept (recognizing residual risks and devising responses to control and monitor them)
The Strategy gives an explanation of the Risk response. It shows possible solutions to manage the problem. In Table 13 a risk analysis for our project is presented.
| Risk identification | Probability | Impact | Score | Response | Strategy | |
|---|---|---|---|---|---|---|
| Organization | ||||||
| Member leave the EPS | 3 | A | 60 | Accept | The risk can not be eliminated, the team tries to split the work of the team member | |
| Problems on the wiki | 2 | A | 80 | Mitigate | The team keeps on the work in OneDrive until it is fixed | |
| Documents lost (must be redone) | 4 | B | 15 | Mitigate | Keeping documents in safe places | |
| Conflict with stakeholders over proposed changes | 4 | A | 30 | Avoid | Prove assertions with reliable data | |
| Conflicts between team members | 4 | A | 30 | Avoid | Working on communication and teamwork | |
| Suppliers do not deliver components in the planned time | 4 | A | 30 | Avoid | Choosing reliable suppliers | |
| Project management | ||||||
| Requirements are incomplete | 4 | A | 30 | Exploit | Conduct a more comprehensive search of the problem | |
| New tasks appear | 1 | A | 100 | Exploit | Reorganise weekly new tasks | |
| No communication | 4 | B | 15 | Avoid | Improving trust and forcing interpersonal communication | |
| Incomplete documentation | 4 | A | 30 | Avoid | Try to do another task faster | |
| Tasks not delivered on time | 3 | B | 30 | Exploit | Improve the organisation of tasks and be more efficient | |
| Technical | ||||||
| Programmed code does not work | 2 | A | 80 | Mitigate | Ask teacher help, other group help, internet | |
| The hardware does not work | 3 | A | 60 | Mitigate | Contact the supplier for replacement | |
| Parts are wrong designed/ bad produced | 4 | B | 15 | Exploit | One or two design, all the team check the designs | |
| Bad materials | 3 | B | 30 | Avoid | Make the prototype of it, but search for other suppliers and materials of the next steps | |
| Lack of knowledge | 4 | A | 30 | Transfer | Ask the teacher for help/ Research on the internet | |
| Too expensive | 2 | B | 40 | Transfer | Choose economic materials / Reduce the components or Ask for more money | |
Risk matrix conclusion
After the risk analysis, the team knows about the impact of several tasks and how to handle them with care. Many risks can be avoided with detailed research. Moreover, the communication in the team and with the stakeholders is important. The team has to take care of that challenge over the whole time of the project. Nevertheless, a risk can appear. In this situation, the team has to manage the problem with the Response Strategy.
3.8 Procurement
Building a smart shopping cart that’s sustainable, efficient, and smart is a big goal for our team. Just as important is the ideation of a product as the implementation of a certain system of efficient, economic and reliable suppliers and supplies. All suppliers must be treated equally, with the same set of requirements and rules. These rules are decided internal standards that all supplier stakeholders must comply with. Each supplier should have an information file with contracts, agreements and requirements. Maintaining these rules facilitates comparison between different suppliers and allows for similar treatment of all suppliers. By keeping track of each supplier's data, it is easier to keep up to date with changes in the different markets. It is essential to have direct and fluid contact with suppliers on every element of the product. Since FESmarket is committed to national products, to contribute to the local economy, to reduce transport costs and to stick to the planned schedule. Furthermore, in order to keep costs low, reputable and large companies were selected that could deliver on time and keep costs low. These are the following FESmarket suppliers:
- BotnRoll
- PTRobotics
- Mauser
- Aquário
- Atila
- Forma3d
- Mapsted
- Ambiente Sa
- Adla
These suppliers provide a good and reliable overall supply of electrical parts and components to produce the “FESmarket” product. Even so, each batch of material delivered needs to be checked for possible faults and, if necessary, sent back to the supplier or even discussed with the supplier for possible redesign for future models. The company relies on the “just-in-time” production system for the parts produced, in order to keep the quantities of parts to be stocked small. In this way, stock is reduced and only produced on customer demand, i.e. under the “pull” strategy. The following is a list of important parts and services to be created and produced by the companies. External software developers and product designers could have been hired, but since the internal team had expertise in the area, this was not necessary. The following table shows the detailed product components.
| Component | Provider |
|---|---|
| Load Sensor | BotnRoll |
| HX711 Module | BotnRoll |
| Raspberry Pi High Quality Camera | BotnRoll |
| Vibrating Mini Motor Disc | PTrobotics |
| Transistor | BotnRoll |
| Gravity: Digital Speaker Module | PTrobotics |
| Raspberry Pi 3 Model B+ | BotnRoll |
| PiJuice HAT | PTrobotics |
| Touch monitor | BotnRoll |
| PiJuice Battery | Mauser |
| Jumper Wires | BotnRoll |
| Adafruit flex cble | PTrobotics |
| Resistor Kit | BotnRoll |
| Router Tp-Link | Aquário |
| Arducam Multi Camera Adapter Module | Amazon |
| Aluminium 2024-T86 | Adla |
| Recycled polyethylene | Ambiente Sa |
| Wheels | Atila |
| Extruded Polystirene Foam (XPS) | Leroy Merlin |
| Shipping PTRobotics | PTrobotics |
| Silicone Foam | Aliexpress |
| ABS termoformed | Forma 3d |
| Mapsted for Retail Industry | Mapsted |
3.9 Stakeholders Management
A stakeholder is a person or group that has and interest in the decision-making and activities of a business, organization or project. They can be members of the organization or not at all. Also they can have a direct or indirect influence on the activities or projects of an organization. The support of stakeholders is often required for business and project success [Nick Barney, Brian Holak, 2023].
Stakeholders’ management is the process of maintaining good relationships with your stakeholders. They have the most impact on your work, therefore communicating with each stakeholder is crucial [Mind Tools Content Team, 2023].
In Table 15 the different stakeholders we have are presented, with their interest and influence values.
| Stakeholder | Interest (1 - 5) | Influence (1 - 5) |
|---|---|---|
| Project Team | 5 | 5 |
| Supervisors | 5 | 4 |
| Suppliers | 1 | 3 |
| Customers | 4 | 5 |
| Competitors | 3 | 4 |
To keep our stakeholders engaged and satisfied is essential for the success of our project. The team will try to keep them satisfied as followed:
- Communication: maintaining a healthy relationship with the stakeholders is essential. Keeping them informed about the progress of the project and being transparent about challenges you have.
- Listening: Listening to the stakeholders is important, you should show them, that you value their input and feedback.
- Build trust: In any relationship is trust crucial. You can build trust by delivering the promises you made, being consistent and taking responsibility for any mistakes.
- Reward: Reward your stakeholders for their contribution and support. This can be done by public recognition or other forms of appreciation.
- Flexibility: Be open to feedback and willing to make changes. This will help build a sense of trust.
The matrix in Figure 16 gives an overview of the power and the impact of all stakeholders.
3.10 Project Plan
To complete all the tasks in this backlog, we started creating a sprint plan. Each sprint contains two weeks in the beginning, then the duration of each sprint was changed to last one week. Table 16 shows the start, finish, and status of each sprint.
| Sprint | Start | Finish | Status |
|---|---|---|---|
| 1 | 22/02/23 | 05/03/23 | Done |
| 2 | 06/03/23 | 12/03/23 | Done |
| 3 | 13/03/23 | 19/03/23 | Done |
| 4 | 20/03/23 | 26/03/23 | Done |
| 5 | 27/03/23 | 02/04/23 | Done |
| - | 03/04/23 | 09/04/23 | Done |
| 6 | 10/04/23 | 16/04/23 | Done |
| 7 | 17/04/23 | 23/04/23 | Done |
| 8 | 24/04/23 | 30/04/23 | Done |
| 9 | 01/05/23 | 07/05/23 | Done |
| - | 08/05/23 | 14/05/23 | Done |
| 10 | 15/05/23 | 21/05/23 | Done |
| 11 | 22/05/23 | 28/05/23 | Done |
| 12 | 29/05/23 | 04/06/23 | Done |
| 13 | 05/06/23 | 11/06/23 | Done |
| 14 | 12/06/23 | 18/06/23 | Done |
| 15 | 19/06/23 | 22/06/23 | In progress |
Table 17 shows the Project Backlog.
| # | Title | Status |
|---|---|---|
| 1 | Market Analysis | Done |
| 2 | Comparative table | Done |
| 3 | Brainstorming + mindmap | Done |
| 4 | Briefing | Done |
| 5 | Patents and technologies | Done |
| 6 | Value proposal | Done |
| 7 | Segmentation and targeting | Done |
| 8 | Positioning | Done |
| 9 | First sketches | Done |
| 10 | Components | Done |
| 11 | Definition of modules | Done |
| 12 | Develop shopping cart tablet | Done |
| 13 | Develop smartphone app | Done |
| 14 | Develop scanning system | Done |
| 15 | Develop tracking system | Done |
| 16 | Develop navigation system | Done |
| 17 | Develop scale system | Done |
| 18 | Functionalities | Done |
| 19 | Ergonomic study | Done |
| 20 | Interim report | Done |
| 21 | Interim presentation | Done |
| 22 | Flyer | Done |
| 23 | Leaflet | Done |
| 24 | List of materials & components | Done |
| 25 | 3D model video | Done |
| 26 | Drawings | Done |
| 27 | Packing | Done |
| 28 | Simulation files | Done |
| 29 | Final report | To do |
| 30 | Final presentation | To do |
| 31 | Update report | Done |
| 32 | Final video | To do |
| 33 | Final paper | To do |
| 34 | Final poster | Done |
| 35 | Final manual | To do |
| 36 | Functional tests | To do |
| 37 | System schematics & structural drawings | Done |
| 38 | System diagrams & structural drafts | Done |
| 39 | Time | Done |
| 40 | Cost | Done |
| 41 | Quality | Done |
| 42 | People | Done |
| 43 | Communication | Done |
| 44 | Risks | Done |
| 45 | Procurement | Done |
| 46 | Stakeholders management | Done |
| 47 | Spring outcome | Done |
| 48 | Scope | Done |
| 49 | Strategic Objectives | Done |
| 50 | Brand | Done |
| 51 | Marketing-mix | Done |
| 52 | SWOT analysis | Done |
| 53 | Marketing program | Done |
| 54 | Marketing budget | Done |
| 55 | Marketing control | Done |
| 56 | Environmental measures | Done |
| 57 | Economical measures | Done |
| 58 | Social measures | Done |
| 59 | Life cycle analysis | Done |
| 60 | Engineering ethics | Done |
| 61 | Sales and marketing ethics | Done |
| 62 | Environmental ethics | Done |
| 63 | Liability | Done |
| 64 | Future development | To do |
| 65 | Tests and results | To do |
| 66 | Prototype | To do |
| 67 | Develop solar panel system | Done |
| 68 | Develop isolation system | Done |
In Table 18 Project Progress Register is presented.
| Sprint | PBI | Responsible | Involved | Status |
|---|---|---|---|---|
| 1 | Project proposal | Everyone | Everyone | Done |
| 2 | Gantt-Chart, Backlog, State of art | Everyone | Everyone | Done |
| 3 | Mindmap, brainstorming, briefing, Scope, System diagrams, Draws | Everyone | Everyone | Done |
| 4 | Ethics, Marketing, Interim report, render, sustainability, development | Everyone | Everyone | Done |
| 5 | Final solution, App desing, electronics, final materials, ethics | Everyone | Everyone | Done |
| 6 | Easter week | Everyone | Everyone | Done |
| 7 | Interim report, presentation, project management, ethics, sustainability | Everyone | Everyone | Done |
| 8 | App interface, programming electronics, flyer, charging station | Everyone | Everyone | Done |
| 9 | Charging station, prototype, project management | Everyone | Everyone | Done |
| 10 | Report corrections, sustainability, prototype, paper | Everyone | Everyone | Done |
| 11 | Queimas week | Everyone | Everyone | Done |
| 12 | Prototype tests, software API, paper, modifications | Everyone | Everyone | Done |
| 13 | Prototype tests, paper, manual | Everyone | Everyone | Done |
| 14 | Prototype tests, manual, final presentation | Everyone | Everyone | Done |
| 15 | Prototype tests, final presentation, report changes | Everyone | Everyone | In progress |
Table 19 shows the Sprint planning. The priority of each task is categorized as higher, high, medium, low, and lower. The respective issues are labeled with the numbers from the backlog. The exact calculation of the duration of the respective sprints minus the buffer can be found for each sprint under Table 19. From sprint 6 onwards, the exact procedure was discussed in the project management module. As a result, sprints 1-5 may have gaps and do not accurately reflect the required information. After the first sprint, we agreed to reduce the duration from two weeks to one week. This allowed us to better distribute the tasks over the time window.
| Sprint | Product Backlog Item (PBI) | Priority | Planed duration | Total duration | Note (Buffer) |
|---|---|---|---|---|---|
| 22/02/23 - 05/03/23 | |||||
| 1 | Project proposal | high | 2 weeks | 2 weeks | No buffer was defined, the basic outline of the project was defined |
| 06/03/23 - 12/03/23 | |||||
| 2 | Gantt-Chart | high | 2 days | 87 h | No buffer was definded, the state of the art gets the most time |
| Backlog | higher | 1,5 days | |||
| State of art | higher | 5 h | |||
| Scope | medium | 2 h | |||
| System diagrams, Draws | medium | 3 h | |||
| Drafts | high | 4 h | |||
| Mindmap + Brainstorming | medium | 2 h | |||
| Briefing | low | 1 h | |||
| Value proposal | low | 1 h | |||
| Comparative tables | high | 3 h | |||
| Scope | medium | 1 h | |||
| SWOT analyses | medium | 2 h | |||
| 13/03/23 - 19/03/23 | |||||
| 3 | Market analyse | high | 5 h | 54 h | The buffer was not defined before. Through the previous sprints we could see how we work and what size the buffer will be. |
| Time | low | 3 h | |||
| Isolation system | medium | 5 h | |||
| Scann system and app | medium | 6 h | |||
| Tracking system | medium | 6 h | |||
| Planning | medium | 2 h | |||
| Solar panel | low | 5 h | |||
| Ethics | medium | 5 h | |||
| Drawings | medium | 3 h | |||
| WPS diagram | low | 3 h | |||
| Positioning | low | 2 h | |||
| Structural drawings | high | 2 h | |||
| Marketing | high | 7 h | |||
| 20/03/23 - 26/03/23 | |||||
| 4 | Ethics | high | 3 h | 31 h | The buffer was not defined before. There are several small tasks, which were divided equally among the group participants. |
| Cost | medium | 2 h | |||
| Quality | high | 2 h | |||
| People | low | 2 h | |||
| Communications | medium | 2 h | |||
| Stakeholders management | high | 2 h | |||
| Procurement | high | 2 h | |||
| Render | medium | 7 h | |||
| Sustainability | high | 6 h | |||
| Risk matrix | high | 3 h | |||
| 27/03/23 - 02/04/23 | |||||
| 5 | Flyer | medium | 7 h | 24 h | The buffer was not defined before. |
| Leaflet | medium | 6 h | |||
| Engineering Ethics | high | 4 h | |||
| Brand | higher | 2 h | |||
| Marketing-mix | high | 2 h | |||
| Liability | low | 2 h | |||
| Cardboard model | high | 1 h | |||
| 03/04/23 - 09/04/23 | |||||
| Easter break | |||||
| 6 | 10/04/23 - 16/04/23 | ||||
| List of materials | higher | 5 h | 18 h | The buffer was set at 18 hours after the Easter vacations. Each team member therefore has a buffer of 3 hours. | |
| List of components | high | 3 h | |||
| Environmental measures | medium | 2 h | |||
| Economical measures | medium | 1 h | |||
| Future development | medium | 3 h | |||
| Sprint outcomes | high | 2 h | |||
| Sprint evaluations | high | 2 h | |||
| 7 | 17/04/23 - 23/04/23 | ||||
| 3D model video | high | 13 h | 50 h | The interim presentation takes place in this sprint. Since this has priority, the buffer is set at 24 hours (4 hours per person) to cushion possible additional tasks. | |
| Flyer | medium | 6 h | |||
| Charging station | low | 5 h | |||
| Insulation area | low | 14 h | |||
| App developement | high | 10 h | |||
| Electronics developement | high | 2 h | |||
| 8 | 24/04/23 - 30/04/23 | ||||
| Electronics developement | high | 15 h | 61 h | There are not many tasks due in this sprint and the week has one less day due to the holiday. Therefore the buffer was set at 15 hours (2.5 hours per person). | |
| App developement | high | 22 h | |||
| Charging station | low | 5 h | |||
| Flyer changes | medium | 4 h | |||
| Detailed drawings | high | 12 h | |||
| Color palette | medium | 3 h | |||
| 9 | 01/05/23 - 07/05/23 | ||||
| Wiki update | medium | 4 h | 56 h | There are not many tasks due in this sprint and the week has one less day due to the holiday. Therefore the buffer is set at 15 hours (2.5 hours per person). | |
| Paper | higher | 2 h | |||
| Update text (references) | high | 24 h | |||
| Color blind screen | low | 4 h | |||
| Modifications topics | high | 14 h | |||
| Packaging | medium | 8 h | |||
| 08/05/23 - 14/05/23 | |||||
| Queimas week | |||||
| 10 | 15/05/23 - 21/05/23 | ||||
| API | high | 8 h | 46 h | The buffer is set at 24 hours (4 hours per person). Therefore the group has time to research for the upcoming tasks and to find the focus again after the international student week. | |
| Prototype tests | high | 22 h | |||
| Paper | higher | 10 h | |||
| Sustainability modifications | medium | 6 h | |||
| 11 | 22/05/23 - 28/05/23 | ||||
| Software tests | medium | 8 h | 38 h | Due to a field trip, the week has four days to work on the project. In addition, a presentation is scheduled in the communication module. Therefore, the buffer was set to 18 hours (3 hours per person). | |
| Prototype tests | high | 18 h | |||
| Paper | higher | 10 h | |||
| Manual | medium | 2 h | |||
| 12 | 29/05/23 - 04/06/23 | ||||
| Prototype tests | high | 12 h | 58 h | There aren't many assignments due in the sprint, and there aren't many lessons. However, programming the app and the associated steps takes a lot of time. To counteract this, the buffer is set at 24 hours (4 hours per person). | |
| Software tests | high | 16 h | |||
| Manual | medium | 10 h | |||
| Paper | higher | 20 h | |||
| 13 | 05/06/23 - 11/06/23 | ||||
| Prototype tests | high | 30 h | 57 h | There aren't many assignments due in the sprint, and there aren't many lessons. However, programming the app and the associated steps takes a lot of time. In addition, one day is missing due to the holiday. To counteract this, the buffer is set at 24 hours (4 hours per person). | |
| Software tests | high | 15 h | |||
| Paper | higher | 12 h | |||
| 14 | 12/06/23 - 18/06/23 | ||||
| Paper Changes | high | 18 h | 62 h | This is the penultimate sprint and the buffer is also selected as 24 hours. Therefore, the professors' suggestions for changes can be easily incorporated. | |
| Video | high | 16 h | |||
| Shopping cart prototype | medium | 24 h | |||
| Manual changes | high | 4 h | |||
| 15 | 19/06/23 - 22/06/23 | ||||
| Final presentation | high | 40 h | 96 h | For the last sprint, the buffer is set at 40 hours. In this sprint the final presentation is scheduled. | |
| Report changes | medium | 32 h | |||
| Shopping cart prototype | high | 24 h | |||
Time frame explanation
Sprint 1: Work duration: 6 x 8 x 8 = 384 h (6 People x 8 days x 8 h a day) | Available capacity: 384 - classes = 384 – 6 x classes (38) = 156 h | Available capacity 156 h – buffer = 156 h
Sprint 2: Work duration: 6 x 5 x 8 = 240 h (6 People x 5 days x 8 h a day) | Available capacity: 240 - classes = 240 – 6 x classes (20) = 120 h | Available capacity 120 h – buffer = 120 h
Sprint 3: Work duration: 6 x 5 x 8 = 240 h (6 People x 5 days x 8 h a day) | Available capacity: 240 - classes = 240 – 6 x classes (25) = 90 h | Available capacity 90 h – buffer = 90 h
Sprint 4: Work duration: 6 x 5 x 8 = 240 h (6 People x 5 days x 8 h a day) | Available capacity: 240 - classes = 240 – 6 x classes (19) = 126 h | Available capacity 126 h – buffer = 126 h
Sprint 5: Work duration: 6 x 5 x 8 = 240 h (6 People x 5 days x 8 h a day) | Available capacity: 240 - classes = 240 – 6 x classes (19) = 126 h | Available capacity 126 h – buffer = 126 h
Sprint 6: Work duration: 6 x 4 x 8 = 192 h (6 People x 4 days x 8 h a day) | Available capacity: 192 - classes = 192 – 6 x classes (15) = 102 h | Available capacity 126 h – 18 = 84 h
Sprint 7: Work duration: 6 x 5 x 8 = 240 h (6 People x 5 days x 8 h a day) | Available capacity: 240 - classes = 240 – 6 x classes (8 ) = 192 h | Available capacity 192 h – 24 = 168 h
Sprint 8: Work duration: 6 x 4 x 8 = 240 h (6 People x 4 days x 8 h a day) | Available capacity: 192 - classes = 192 – 6 x classes (12) = 120 h | Available capacity 192 h – 15 = 105 h
Sprint 9: Work duration: 6 x 4 x 8 = 240 h (6 People x 4 days x 8 h a day) | Available capacity: 192 - classes = 192 – 6 x classes (12) = 120 h | Available capacity 192 h – 15 = 105 h
Sprint 10: Work duration: 6 x 5 x 8 = 240 h (6 People x 5 days x 8 h a day) | Available capacity: 240 - classes = 240 – 6 x classes (10) = 180 h | Available capacity 180 h – 24 = 156 h
Sprint 11: Work duration: 6 x 5 x 8 = 240 h (6 People x 5 days x 8 h a day) | Available capacity: 240 - classes = 240 – 6 x classes (21) = 114 h | Available capacity 114 h – 18 = 96 h
Sprint 12: Work duration: 6 x 5 x 8 = 240 h (6 People x 5 days x 8 h a day) | Available capacity: 240 - classes = 240 – 6 x classes (11) = 174 h | Available capacity 174 h – 24 = 150 h
Sprint 13: Work duration: 6 x 4 x 8 = 240 h (6 People x 4 days x 8 h a day) | Available capacity: 192 - classes = 192 – 6 x classes (8 ) = 144 h | Available capacity 144 h – 24 = 120 h
Sprint 14: Work duration: 6 x 5 x 8 = 240 h (6 People x 5 days x 8 h a day) | Available capacity: 240 - classes = 240 – 6 x classes (10) = 180 h | Available capacity 180 h – 24 = 156 h
Sprint 15: Work duration: 6 x 5 x 8 = 240 h (6 People x 3 days x 8 h a day) | Available capacity: 144 - classes = 144 – 6 x classes (0) = 144 h | Available capacity 180 h – 40 = 104 h
3.11 Sprint Outcomes
Table 20 shows the summary of the Sprint Reviews the team has done during the project. It includes the number of the sprint. They are all the tasks that have to be done every week. After that, there is the description of the Tasks which are ordered to the Sprint out of the Project Backlog. Moreover, there is the assignee, the planned effort, the needed time, and the status.
| Sprint | Task | Planned duration | Real duration | Assignee | Involved |
|---|---|---|---|---|---|
| 22/02/23 - 05/03/23 | |||||
| 1 | Project proposal | 2 weeks | 2 Weeks | Everyone | M,DA,H,DO,J,T |
| 06/03/23 - 12/03/23 | |||||
| 2 | Gantt-Chart | 2 days | 2 days | M | M,DA,H,DO,J |
| Backlog | 1,5 days | 1,5 days | J,T | M,DA,H,DO,J,T | |
| State of art | 5 days | 4 days | Everyone | M,DA,H,DO,J,T | |
| Scope | 4 h | 4 h | T | T | |
| System diagrams, Draws | 3 h | 4 h | J | H,J | |
| Drafts | 4 h | 4 h | M | M | |
| Mindmap + Brainstorming | 2 h | 1,5 h | Everyone | M,DA,H,DO,J,T | |
| Briefing | 6 h | 5 h | Everyone | M,DA,H,DO,J,T | |
| Value proposal | 3 h | 2 h | Everyone | M,DA,H,DO,J,T | |
| Comparative tables | 3 h | 3 h | Everyone | M,DA,H,DO,J,T | |
| Scope | 8 h | 7 h | Everyone | T | |
| SWOT analyses | 7 h | 8 h | Everyone | M | |
| 13/03/23 - 19/03/23 | |||||
| 3 | Market analyse | 5 h | 3 h | Everyone | M |
| Time | 3 h | 2 h | Everyone | M | |
| Isolation system | 5 h | 2 h | Everyone | H, DO | |
| Scann system and app | 6 h | 4 h | J | J | |
| Tracking system | 6 h | 5 h | Everyone | DA | |
| Planning | 8 h | 6 h | Everyone | H | |
| Solar panel | 7 h | 10 h | Everyone | T | |
| Ethics | 5 h | 6 h | Everyone | DO | |
| Drawings | 3 h | 4 h | Everyone | M | |
| WPS diagram | 7 h | 7 h | Everyone | M | |
| Positioning | 4 h | 3 h | Everyone | M | |
| Structural drawings | 6 h | 6 h | Everyone | M | |
| Marketing | 7 h | 7 h | Everyone | M,J,DO | |
| 20/03/23 - 26/03/23 | |||||
| 4 | Ethics | 3 h | 4 h | Everyone | DA |
| Cost | 2 h | 1,5 h | Everyone | H | |
| Quality | 2 h | 2 h | Everyone | H | |
| People | 2 h | 1 h | Everyone | DA | |
| Communications | 2 h | 3 h | Everyone | J | |
| Stakeholders management | 2 h | 2 h | Everyone | J | |
| Procurement | 2 h | 2 h | Everyone | J | |
| Render | 7 h | 6 h | M | M | |
| Sustainability | 6 h | 6 h | Everyone | DA | |
| Risk matrix | 3 h | 5 h | Everyone | DA | |
| 27/03/23 - 02/04/23 | |||||
| 5 | Flyer | 7 h | 7 h | Everyone | T |
| Leaflet | 6 h | 5 h | Everyone | T | |
| Engineering Ethics | 4 h | 4 h | Everyone | H | |
| Brand | 2 h | 1 h | Everyone | DA | |
| Marketing-mix | 2 h | 3 h | Everyone | J | |
| Liability | 2 h | 2 h | Everyone | J | |
| Cardboard model | 1 h | 1h | Everyone | J, DA, DO, T | |
| 03/04/23 - 09/04/23 | |||||
| Easter break | |||||
| 6 | 10/04/23 - 16/04/23 | ||||
| List of materials | 5 h | 3 h | Everyone | M,DA,H,J | |
| List of components | 3 h | 2 h | Everyone | M,DA,H,J | |
| Environmental measures | 2 h | 1 h | Everyone | DA | |
| Economical measures | 1 h | 2 h | M, DO | M, DO | |
| Future development | 3 h | 2 h | Everyone | DA, H | |
| Sprint outcomes | 2 h | 2 h | Everyone | H | |
| Sprint evaluations | 2 h | 2 h | Everyone | H | |
| 7 | 17/04/23 - 23/04/23 | ||||
| 3D model video | 13 h | 12 h | M | M | |
| Flyer | 6 h | 5 h | Everyone | T | |
| Charging station | 5 h | 3 h | Everyone | DO, H | |
| Insulation area | 14 h | 10 h | Everyone | DO, H | |
| App developement | 10 h | 6 h | J | J | |
| Electronics developement | 2 h | 2 h | Everyone | DA | |
| 8 | 24/04/23 - 30/04/23 | ||||
| Electronics developement | 15 h | 15 h | DA | DA | |
| App developement | 22 h | 16 h | J | J | |
| Charging station | 5 h | 5 h | Everyone | DO, H | |
| Flyer changes | 4 h | 6 h | T | T | |
| Detailed drawings | 12 h | 10 h | M | M | |
| Color palette | 3 h | 3 h | Everyone | M | |
| 9 | 01/05/23 - 07/05/23 | ||||
| Wiki update | 4 h | 4 h | Everyone | Everyone | |
| Paper | 2 h | 1 h | Everyone | Everyone | |
| Update text (references) | 24 h | 24 h | Everyone | Everyone | |
| Color blind screen | 4 h | 4 h | T | T | |
| Modifications topics | 14 h | 14 h | DO, T, M | DO, T, M | |
| Packaging | 8 h | 8 h | T | T | |
| 08/05/23 - 14/05/23 | |||||
| Queimas week | |||||
| 10 | 15/05/23 - 21/05/23 | ||||
| API | 8 h | 7 h | J | J | |
| Prototype tests | 22 h | 22 h | DA, H | H, DA | |
| Paper | 10 h | 10 h | Everyone | M | |
| Sustainability modifications | 6 h | 5 h | Everyone | T, DO | |
| 11 | 22/05/23 - 28/05/23 | ||||
| Software tests | 8 h | 8 h | J | J | |
| Prototype tests | 18 h | 18 h | DA, H | DA, H | |
| Paper | 10 h | 8 h | Everyone | M, DO, T, H | |
| Manual | 2 h | 2 h | T, M | T, M | |
| 12 | 29/05/23 - 04/06/23 | ||||
| Prototype tests | 12 h | 14 h | DA, H | DA, H | |
| Software tests | 16 h | 14 h | J | J | |
| Manual | 10 h | 12 h | T, M | T, M | |
| Paper | 20 h | 24 h | Everyone | M, DO, T, H | |
| 13 | 05/06/23 - 11/06/23 | ||||
| Prototype tests | 30 h | 33 h | J | J, DA, H | |
| Software tests | 15 h | 15 h | J | J, DA, H | |
| Paper | 12 h | 16 h | Everyone | M, DO, T, H | |
| 14 | 12/06/23 - 18/06/23 | ||||
| Paper Changes | 18 h | 22 h | Everyone | Everyone | |
| Video | 16 h | 24 h | J, M | J, M | |
| Shopping cart prototype | 24 h | 24 h | Everyone | Everyone | |
| Manual changes | 4 h | 4 h | T, M | T, M | |
| 15 | 19/06/23 - 22/06/23 | ||||
| Final presentation | 40 h | 38 h | Everyone | Everyone | |
| Report changes | 32 h | 30 h | M | Everyone | |
| Shopping cart prototype | 24 h | 24 h | Everyone | Everyone | |
3.12 Sprint Evaluations
It is recommended to divide the project into one- to two-week sprints when using the scrum/agile project management methodology. We chose to work in seven-day sprints. These sprints actually consist of a list of tasks that were selected from the backlog in order of significance. The crew is always aware of their location and their tasks thanks to the sprints.
Each sprint concludes with a closing ceremony known as a sprint evaluation. The team gathers for this event and discusses the previous week. They keep track of what has been done, what is working, what they have started and stopped, but most importantly, they keep track of the good and bad things that happened throughout the sprint.
Before beginning a new sprint, the team can proceed with the review shown in Table 21 and work collaboratively to develop answers.
| Sprints | Positive | Negative | Start doing | Stop doing | Keep doing |
|---|---|---|---|---|---|
| Sprint 1 22/02/2023 - 05/03/2023 | Divided task with team members and constant cooperation with team members | X | Be clear of each other's expectations | X | Finishing all the tasks on time |
| Sprint 2 06/03/2023 - 12/03/2023 | Backlog, Gantt-Chart and state of the art were good | The references were put in a wrong way | Putting the references in a correct way | Putting the wrong references | Equal and fair division of the tasks |
| Sprint 3 13/03/2023 - 19/03/2023 | Successfully finished black box system diagrams and structural drafts, we came up with ideas about an isolation area and using solar panels for powering the smart shopping cart | Tracking system has difficulties, design has to be made stackable, correct the details of international system of units | Updating the design to be more unique and innovative | Putting the wrong international writing rules | Update report on a regular basis |
| Sprint 4 20/03/2023 - 26/03/2023 | Conducted research about needed components and materials | The design needs to be corrected and updated | Putting the right IS units in the report | Putting the wrong IS unites in the report | Monitoring our progress |
| Sprint 5 27/03/2023 - 02/04/2023 | Cardboard model of the smart shopping cart was successfully finished, system schematics and structural drawings accepted | Leaflet needed some improvement | Making a power budget table | X | X |
| Easter break | |||||
| Sprint 6 10/04/2023 - 16/04/2023 | Finished the interim report and presentation, updated the project progress register | Report did not include power budget table yet | Updating the design, practicing for the interim presentation | X | X |
| Sprint 7 17/04/2023 - 23/04/2023 | Presented a great interim presentation | 3D model video took too long due to computer problems | Having better time management, incorporating changes in the report, start working on the app | X | X |
| Sprint 8 24/04/2023 - 30/04/2023 | Finished 3D model video and a final list of materials, started working on the app | X | X | Not copy and paste | Using the planner |
| Sprint 9 01/05/2023 - 07/05/2023 | Found a replacement for the packaging part - to make our project more interesting | Difficulties with the packaging (it was too simple) | X | X | Using the planner |
| Quiemas week | |||||
| Sprint 10 15/05/2023 - 21/05/2023 | A lot of things done, started working on the paper | Prototype is the hardest part | Working together on the prototype | X | Communicate with each other |
| Sprint 11 22/05/2023 - 28/05/2023 | Stayed focused on the project, finished the packaging solution and the replacement - help for colorblind people | Too few team members in the Thursday meeting online | X | Postpone tasks | X |
| Sprint 12 29/05/2023 - 04/06/2023 | Finished manual | Fewer tasks so it was more difficult to distribute them evenly | Structure the remaining tasks | Postpone tasks | Listen to the opinions of others |
| Sprint 13 05/05/2023 - 11/06/2023 | Finished paper | Only one person could work in the wiki at each time | More meetings to bring the project to a proper conclusion | X | X |
| Sprint 14 12/05/2023 - 18/06/2023 | All deadlines were respected | In the course of the completion of the work, there were motivational difficulties. | Agreeing on times when the respective members work in the wiki | Postpone tasks | Meet more often in the university with all members |
| Sprint 15 19/06/2023 - 22/06/2023 | Each team member had approximately the same share of tasks | The wiki did not always work | X | X | X |
3.13 Conclusion
We made the decision to employ the SCRUM methodology to complete this project. Therefore, we investigated the project's potential dangers. We identified the stakeholders to maintain client focus while accounting for other actors. In order to manage our development, we organized our project into sprints, and we used the feedback from those sprints to try to do better each week. We were able to objectively assess the team's strengths and weaknesses thanks to these evaluations. Finally, we established our quality standards, the procurement process, and the projected expenditures in order to monitor the progress of our project under favorable conditions. We will concentrate on our primary goals for the marketing plan, which is a crucial component, in the following chapter.
4. Marketing Plan
4.1 Introduction
Marketing is the activity, set of institutions, and processes for creating, communicating, delivering, and exchanging offerings that have value for customers, clients, partners, and society at large [Jaworski et al., 2023].
In these sections, we will start by analysing the smart shopping trolley market and global trends. Subsequently, we will go into the SWOT analysis to find out the internal and external threats and the existing opportunities to be able to position ourselves. After that, we will define our target, position the brand in reference to the competition and define our brand (logo). Finally, we will define the strategies to reach the maximum number of people, with their respective budgets and control strategy to ensure their effectiveness.
4.2 Internal analysis
4.2.1 Business model canvas
The Canvas Model is a methodology developed by Alexander Osterwalder and Yves Pigneur, which allows to develop, visualise, evaluate and alter new or existing business models. For this reason, they opted for a methodology divided into nine basic modules, reflecting the logic that a company follows to achieve revenue. These nine modules cover the four main areas of a business: customers, supply, infrastructure and economic viability. While defining or validating a business idea is not an easy task, the Canvas Model serves as a practical way to go about realising a business model. It is a “kind of blueprint of a strategy to be applied in the structures, processes and systems of a company” [Siteware, 2023].
We have applied this methodology to define the business idea behind FESmarket.
4.3 Market Analysis
Market analysis is the process of evaluating various market conditions and gathering information about a particular industry to identify potential opportunities and challenges. It is a critical component of product development as it helps businesses understand their target audience, competition, and market trends. It involves examining the microenvironment, mesoenvironment, and macroenvironment. Microenvironment includes the internal factors that affect a company's ability to serve its customers. For this task, we will take advantage of the 7S McKinsey model as a framework. Mesoenvironment refers to the industry or sector in which the company operates. Understanding the mesoenvironment involves analyzing the trends, opportunities, and threats in the industry and identifying the company's position relative to its competitors. Additionally, macroenvironmental factors such as political, economic, social, technological, and legal forces are also evaluated to understand the external factors that can impact the business environment. Understanding these factors helps us to identify opportunities, target customers, and create products that meet their needs.
4.3.1 Value proposition
We are now starting with our value proposition, in order to be able to start a proper analysis of the current situation. Clearly defining what we want leads us to study the right user in an efficient way.
Figure 17 shows the value proposition in elevator pitch format.
4.3.2 Microenvironment
7S Model of McKinsey
The McKinsey 7S framework is a management model developed by McKinsey & Company, a renowned management consulting firm. The model helps organizations to analyze and align seven key internal elements to achieve their objectives. The seven elements are Shared values, structure, strategy, systems, styles, staff, and skills. The McKinsey 7S framework considers all seven elements as interdependent and interconnected. Therefore, changes to one element may require changes to other elements. For example, changing the strategy may require a change in the structure and systems of the organization. The framework helps organizations to identify the strengths and weaknesses of each element and align them to achieve organizational goals. Overall, the McKinsey 7S framework is a powerful tool for organizations to achieve their goals by aligning all seven internal elements effectively.
Shared values - Places McKinsey at the centre. It is about the corporate view, the corporate culture, the identity: in other words, the vision. The reason for the central placement is that this factor provides coherence and direction to the other factors.
The team is multicultural and multilingual and everyone has an advanced level of speaking English. Even though every team member has a different background. Everyone is known with the basics of engineering.
Structure - Refers to the organization of the enterprise itself: levels, division of labor, coordination, line, staff and functional organization.
Because every staff member has different knowledge and experience. Division of labor is applicable to the project. But the guideline is to involve everyone as much as possible in the decision-making of each topic. Despite that, on topics where project partners have more knowledge than the others. Have a bigger vote in the final decision.
Strategy - points out the organization's intended actions. What explicit goals are set and by what means will they be achieved? The strategy should be the bridge between the mission statement, that is, the company's “raison d'etre,” and the harsh reality that dictates that with limited resources, not all goals can be realized at the same time. A strategic plan makes choices and ensures that all parts of the organization know what is expected of them to contribute to the success of the whole.
All the team members have different educational backgrounds, as well as different nationalities. Therefore every member has their own qualities and capabilities which results in a wide vision of knowledge. When communication and teamwork are at their best the project will deliver the best results.
Systems - Includes all formal and informal practices, procedures, and communication flows, both internal and external. It includes all formal and informal procedures, arrangements and agreements.
Every Thursday morning there is a meeting with all the supervisors of the project. The team presents the progress of every week's results and will receive feedback on the deliverables in order to improve them. In every meeting one of the team members is the main presenter and another team member will be the note-taker.
Styles - Refers to the management style. We are talking about the way the manager treats employees and the way people interact. A good management style usually also produces good results, which can often be clearly seen in practice. If the atmosphere is good in the company, everyone also comes to work with pleasure and is more committed. If the leadership is not good then it is the opposite of good style and employees will not feel at home at work and performance also gets worse.
When working on the project, teamwork is very important. For this reason, the team has no hierarchy. This maintains an open communication atmosphere.
Staff - Focuses on what the profiles of the manager and employees are, now and in the future. How will we recruit, form, evaluate and reward, motivate, retain them? Without staff, the other Ss cannot come into their own.
Although everybody has different main focuses on the work, the team members are integrating everyone in every work field and discuss in the group and make decisions together.
Skills - Focuses on what makes its own organization shine. Where is it good and/or competitive?
The following educational backgrounds are being practiced by the team members: Mechatronic Engineering, Industrial Design and Product Development, Applied Physics, Computer Science, and Industrial Biotechnology.
4.3.3 Mesoenvironment
Customers
The target market for our smart shopping cart includes supermarkets, hypermarkets, and other retail stores. These carts can be used by consumers to scan and bag items as they shop, reducing the need for checkout lines and improving the overall shopping experience. We are going to analyse on the one hand the current situation with regard to supermarket users and on the other hand the supermarkets themselves as buyers of our product.
a) Users
According to a Nielsen study, in 2021, health safety is the top concern for European consumers when shopping in supermarkets, especially due to the COVID-19 pandemic [Nielsen, 2021].
1) The same research indicates that consumers also value product quality, convenience and accessibility of stores, and the availability of gluten-free, organic and vegetarian/vegan options [Nielsen, 2021].
2) According to a survey conducted by the British supermarket group Tesco, in 2020, European consumers value product quality over price [Robert Welch et al., 2022].
3) The same survey indicates that consumers also value the convenience and accessibility of stores, as well as the availability of healthy and sustainable options [Robert Welch et al., 2022].
4) The same survey indicates that consumers also value the cleanliness and tidiness of stores, customer service, and the ability of supermarkets to offer promotions and discounts [Robert Welch et al., 2022].
5) According to a survey by consultancy McKinsey, in 2019, European consumers value convenience and accessibility of stores over other factors, such as product quality or prices [Steven Begley et al., 2022].
6) The same survey indicates that consumers also value the in-store experience, including the ability of supermarkets to offer a personalized shopping experience and the ability to order online and pick up in-store [Steven Begley et al., 2022].
A study conducted on the shopping habits of Generation Z and Millennials showed several very interesting findings:
-The top reason shoppers are unlikely to buy groceries online in the future as they enjoy shopping in-store. Many shoppers want to choose their own produce, cuts of meat, seafood, etc. Most respondents (71 %) rated making their own choices as their favorite part of in-store grocery shopping. Shoppers also liked the opportunity to discover new products (56 %) and enjoyed the overall experience offered by in-store retailers (41 %).
-Even with the ambivalence about online grocery shopping, a significant minority of both generations shop online two or three times a month, meaning omnichannel is important for retailers. “The current state of omnichannel requires that grocers accommodate customers’ needs in whatever channel they prefer to shop for a given product,“ the report states.
-Both generations want greater customization in their grocery shopping experience. Participation in loyalty programs increases with age and life stage:
- Gen Z: 49 %
- Single millennials without children: 58 %
- Single millennials with children: 61 %
- Married millennials without children: 64 %
- Married millennials with children: 70 %
-Before grocery shopping, 79 % of shoppers always or sometimes check for discounts in a variety of ways, including online and paper coupons, store flyers, and apps. Millennials are more likely than Gen Z shoppers to use some type of technology (store apps, online weekly circular).
Overall, the report concludes that Gen Z and millennial shoppers care about similar things when grocery shopping. First and foremost is convenience. Also important are loyalty programs, food samples, grocery store apps, an improved online shopping experience, and quality of personnel. These attributes apply both in-store and online, which indicates shoppers prefer an omnichannel experience. “Retailers that can successfully develop and implement omnichannel strategies will have an excellent opportunity to increase customer satisfaction, loyalty, and retention rates,” FMI notes [Food Industry Executive, 2020].
b) Supermarkets
European supermarkets have been investing in new technologies to improve the customer shopping experience and increase efficiency in their operations. As technology advances, retailers are looking for ways to innovate to keep up with trends and meet changing customer needs. We are going to analyze the main supermarkets in Europe and study their growth and investment in new technologies.
Table 22 shows some of Europe's largest supermarkets, their investment in technology, and their rate of growth. Tesco is the supermarket with the highest investment in technology, at £700 million, and a growth rate of 6.7 %. Carrefour is second in technology investment with €2.8 billion but has only grown by 2.2 %.
Lidl is the fastest-growing supermarket, up an impressive 10.4 %, and has invested €1.5bn in technology to improve the shopping experience for its customers. Aldi has also seen remarkable growth of 9.5 % and has invested €5.3bn in technology.
Sainsbury's has invested £150m in technology, contributing to growth of 2.3 %. Auchan has invested €1.5bn in technology but has only grown by 1.2 %.
Overall, it can be seen that supermarkets that have invested more in technology have also performed better in terms of growth. Investment in technology has become a priority for many supermarkets in Europe as it allows them to improve efficiency in their operations and provide a better shopping experience for customers.
| SUPERMARKET | TECHNOLOGIES INVESTMENT [€] | GROWTH RATE [%] |
|---|---|---|
| TESCO | 700 m | 6.7 |
| CARREFOUR | 2.8 bn | 2.2 |
| SANSBURY'S | 150 m | 2.3 |
| ALDI | 5.3 bn | 9.5 |
| LIDL | 1.5 bn | 10.4 |
| AUCHAN | 1.5 bn | 1.2 |
One of the major trends in investing in new technology in supermarkets is automation. Retailers are using robots to perform inventory and shelf replenishment tasks, increasing efficiency and reducing downtime. In addition, supermarkets are implementing automated checkout counters, barcode scanners, and contactless payment technologies to reduce queues and improve transaction speed.
Another important trend is the implementation of mobile applications for online shopping and home delivery. With the increase in online shopping due to the pandemic, supermarkets have had to adapt to offer shopping and home delivery options that are convenient for customers. Mobile applications allow customers to order from anywhere and have their purchases delivered to the comfort of their homes.
Supermarkets are also investing in artificial intelligence (AI) technologies to collect and analyze customer data to personalize the shopping experience. Some supermarkets are using AI to send personalized product recommendations and special offers to customers based on their shopping patterns. In addition, AI can help supermarkets optimize product layouts in shops and improve inventory management.
Another emerging trend is the use of augmented reality (AR) and virtual reality (VR) in supermarkets. Some retailers are using AR and VR to create immersive shopping experiences that allow customers to explore products interactively and experiment with different products and flavor combinations before making a purchase.
In conclusion, European supermarkets are investing in new technologies to improve the customer shopping experience and increase efficiency in their operations. From automation to mobile apps, AI, and augmented reality, retailers are adapting to changing trends and offering customers new ways to shop. This trend of investing in technology is expected to continue in the future as supermarkets seek to stay relevant and meet customers' evolving needs.
Supermarkets are also our target, as they are the buyers of the product. For them, important aspects are the price of the product, durability, customer satisfaction, and also a very interesting aspect: the consumer data that the smart carts can collect.
To do that, we will analyze the main supermarkets in the European market that invest in new technologies for their business. We created a Table 23 using some different sources [PYMNTS, 2022], [ESM Magazine, 2023], [Steven Begley et al., 2022].
| Supermarket | New Technologies Investment | Smart Shopping Cart |
|---|---|---|
| TESCO | AR and VR | Tesco trialed a smart shopping cart in 2019 |
| CARREFOUR | AI-powered self-checkout | Tested a smart shopping cart in 2019 |
| SANSBURY'S | Smart shelves and checkout | Tested a smart shopping cart in 2019 |
| ALDI | Mobile payment and self-checkout | Not implemented |
| LIDL | Mobile payment and self-checkout | Not implemented |
| AUCHAN | AuchanDrive for online shopping | Not implemented |
| COUP | AI and robotics in stores | Not implemented |
| MORRISONS | Automated warehouses | Not implemented |
| CONTINENTE | App and self-chekout, screens | Tested |
We can conclude that since 2019 there have been attempts to implement smart shopping carts in European supermarkets but as prototypes. In many other supermarkets such products have not yet been installed. So there is a niche market where FESmarket can be introduced.
Competitors and future trends
The market for smart shopping carts has experienced significant growth in recent years, thanks to the increasing demand for innovative technological solutions in the retail sector. A smart shopping cart is a device equipped with advanced technology, such as sensors, cameras, and navigation systems, which allows shoppers to shop more efficiently and conveniently. The market for smart shopping carts is highly competitive and rapidly expanding. Research and Markets report that the global smart shopping cart market was valued at approximately 1.103 million dollars in 2021, and is projected to grow at a compound annual growth rate (CAGR) of 27 % to reach 4.646 million dollars by 2027. The future trend of market growth is displayed in Figure 18.
In 2021, Kroger collaborated with Caper, a New York-based company, to develop the KroGO artificial intelligence (AI) powered smart carts. Tested at a Kroger-owned store in Cincinnati, the KroGO cart leverages Caper's AI and machine learning to scan products as customers add them to the cart. Equipped with a touchscreen near the cart's handle, the smart cart displays a running total of the items selected. Additionally, it features an attached point-of-sale card terminal that enables customers to make payments directly on the cart.
Seattle-based startup Veeve secured a significant deal with Albertsons in May 2022 for their smart check carts. These carts use sensors and cameras to tally the items selected, allowing customers to skip the checkout line. Founded in 2018 by two former Amazon engineers, Veeve has raised approximately $4.2 million in funding.
The COVID-19 pandemic has also contributed to the increasing popularity of smart shopping carts. To reduce physical contact and avoid crowds in supermarkets, many retailers have embraced this technology to enable shoppers to avoid queues and reduce contact with other customers and employees.
The primary drivers of growth in the smart shopping carts market include the increasing adoption of Internet of Things (IoT) technology, greater consumer awareness of the benefits of smart shopping carts, and the rising demand for more personalized shopping experiences.
Shopic, a startup from Israel, has reimagined the smart shopping cart in a more portable form. Their AI-powered clip-on device can make any conventional shopping cart smart [Forbes, 2022].
A comparative table is made between the competition and the proposal carried out by our company. After making the comparison and knowing where we are positioned, we will draw up a positioning map with respect to several variables.
Grocery apps
According to a February 2018 survey by the Food Marketing Institute (FMI) and The Hartman Group, 72 % of US grocery buyers interact with grocery retailers in some digital form. The most common interaction is the use of a rewards card or account, cited by 50 % of those polled [Insider Intelligence, 2018]. The survey found that the primary activity on grocery mobile apps is getting coupons, cited by 82 %. Using a bar code scanner is also popular (40 %). Many apps like Grocery iQ and Out of Milk use this functionality to quickly add products to a shopping list, and there are also apps for scanning and checking ingredients. Figure 19 shows which activities in grocery mobile apps are the most popular among US grocery mobile app users.
There is still some debate over whether retailers should have their own branded apps, considering users aren't likely to open them on a daily—or even regular—basis. Coupons used for grocery shopping, however, could meet this frequency criteria. comScore Inc. ranked the leading US retail mobile apps according to unique visitors in March 2018 and only one grocery app made the top 10. Kroger came in ninth place, with 12 million visits.
Regardless, more supermarkets are launching mobile apps. According to a Progressive Grocer survey, 54.2 % of US grocers had them in 2018, up from 29.6 % last year. And marketers are on the same page as shoppers. When asked about the leading benefits that smartphones provide, the top answer was mobile coupons (55.6 %).
Benckmarking
In Figure 20 the comparison of different characteristics of smart shopping carts is presented. Two ticks stand for a very well-developed function or characteristics, one tick means that the function is present, and a cross stands for the absence of a given characteristic.
We can draw visible conclusions. FESmarket wants to stand out from the competition with respect to the design aspect, sustainability and inclusiveness of the product. In addition, by including elements such as thermal insulation, we will differentiate ourselves from them. In other aspects such as the APP, interface, and scanner system, it is already implemented today by other smart carts.
4.3.4 Macroenvironment
PESTEL analysis
PESTEL analysis is a framework used to analyze the external macro-environmental factors that may affect a business. A PESTEL analysis for smart shopping carts would examine the political, economic, social, technological, environmental, and legal factors that could impact the development and success of this innovation in the retail industry. Here is an overview of each factor:
- Political:
Government restrictions regarding data privacy, security, and consumer protection laws may have an impact on the development and deployment of smart shopping carts in the future. There is also a possibility of the creation of regulations regarding the usage of electronic devices in retail shops. Any changes in these laws or regulations can impact the development and implementation of smart shopping carts.
- Economic:
The market for smart shopping carts is greatly impacted by economic factors like inflation, interest rates, economic growth, and currency exchange rates. Economic conditions can have an impact on the cost of owning a cart, including how affordable smart shopping carts are. As a result, it is crucial for businesses to monitor economic changes.
- Social:
The market potential for smart shopping carts may arise as consumers' preferences for time-saving, convenient, and customized shopping experiences expand. Age, income, and lifestyle demographic variables may have an impact on the demand for this technology. Smart shopping cart popularity and uptake could be influenced by cultural aspects including attitudes toward technology and shopping behaviors.
- Technological:
The development and adoption of smart shopping carts are dependent on advances in technology such as sensors, artificial intelligence, machine learning, and Internet of Things devices. The creation and uptake of smart shopping carts will be influenced by the cost and accessibility of these technologies as well as the pace of technological advancement.
- Environmental:
Smart shopping carts can contribute to reducing carbon footprint by reducing paper usage for printing paper receipts and energy consumption. The materials used in manufacturing the carts can also be environmentally sustainable, which can attract environmentally conscious consumers.
- Legal:
The collection and use of data by smart shopping carts may be subject to legal regulations, such as data protection laws. There may be regulations around the use of autonomous technology in public spaces, which could impact the adoption of smart shopping carts. Retailers must abide by all applicable laws and rules regarding the gathering, handling, and storing of consumer data.
4.3.5 Conclusions
Several conclusions are drawn from the market analysis. Supermarkets are set to grow over the next decade. On the one hand, we see that supermarket users value aspects such as accessibility, discounts, product quality, quality of service, and loyalty. On the other hand, generation Z prefers to go to the supermarket physically rather than shopping online, there is a return to a closer experience. For the analysis of supermarkets in Europe, there is a trend towards the use of smart shopping trolleys, although it is still a product in testing but with brands that are committed to this service. Supermarkets are thus reducing workplaces, improving shopping efficiency, and improving customer satisfaction by personalizing the shopping experience and obtaining real-time data on customer behavior.
4.4 SWOT Analysis
The SWOT matrix refers to Weaknesses, Threats, Strengths, and Opportunities, so a SWOT analysis is a technique to evaluate these four aspects of the product or project. The SWOT analysis is a tool to visualize where our product currently stands and to be able to define successful strategies and make decisions according to these factors. Knowing our limitations is fundamental, but also knowing the opportunities to achieve success.
The SWOT matrix of FESmarket is presented in Figure 21.
4.5 Strategy
4.5.1 Strategic Objectives
Strategic objectives are statements that indicate what is critical or important in our organizational strategy. To state them the SMART criteria are used. SMART goals are a guide to successfully achieving a goal. The acronym stands for Specific, Measurable, Attainable, Relevant, and Timely. They help you identify what your goals are, their purpose, whether they are possible or not, and when they can be accomplished [Hughes Media, 2022].
To make sure your goal makes sense for your company, and can realistically be completed, you need to check it meets these characteristics:
Specific: The first step is being specific as to what you want to track in order to improve. For example, instead of just saying “I want to grow my business,” pick a set amount for how much you want to increase sales, increase the number of visitors that go to your website, etc.
Measurable: In order to attain your (now specific) goal, you need to be able to track your progress. Using your metrics, determine what specific number is the one you want to be able to see progress – How many more leads, visitors and customers do you want for your website?
Attainable: Avoid just picking a random, pie-in-the-sky number and setting yourself up for failure. The goal must be realistically achievable. Have a benchmark and measure from there. For example, if your website traffic has historically grown about 20 % per year, it would be unrealistic to aim for an 800 % increase in 2023.
Relevant: Make sure your goals truly align with your overall business objectives. Keep your competitors in mind and determine if your goals relate to the realities and conditions of the current market. Ask yourself some key questions to make sure your goal will help advance your business, not just check a box. Why do you want to reach this goal? What is the business objective behind the goal, and will making a goal really help achieve that?
Timely: Whatever your goal is, do not forget to include a timeframe to accomplish it. Setting a timeline and breaking your goal down into measurable milestones along the way will help keep you accountable. Additionally, breaking goals down into smaller, easier-to-complete pieces is less intimidating, so you’re more likely to get things done. SMART goals are your guide to successfully achieving a goal. The acronym stands for Specific, Measurable, Attainable, Relevant, and Timely. They help you identify what your goals are, their purpose, whether they are possible or not, and when they can be accomplished.
The questions that we asked ourselves to come up with SMART goals are presented in Figure 22.
For the FESmarket product the following objectives are defined:
- Build a working smart shopping cart prototype before 2023-06-10.
- Finish the project report before 2023-06-14.
- Find investors before 2023-08-01.
- Build a final product of FESmarket which can go into series production before 2023-12-01.
- Participate in technology fairs and make contact with potential clients before 2024-03-01.
- Invest 10 % of the sales of 2024 in the advertisement to grow before 2024-12-01.
- Increase market share to 10 % (number of supermarkets) in Europe by 2025-03-01.
- Achieve sales of 2,000 shopping carts before 2025-06-01.
- Expand sales to customers around the world (3 countries outside Europe) before 2026-01-01.
4.5.2 Segmentation and Targeting
In the case of smart shopping carts, we identify two types of direct users. On the one hand, the end user, who will use the shopping cart to shop, and on the other hand, and no less important, the buyer of the cart. In this case, these are the large supermarkets or large companies that group together supermarkets.
User persona
- The typical smart shopping cart user is one who is looking for a more personalized and efficient shopping experience. These are typically consumers who value their time and are looking to save time and money in their shopping experience. They are also people who use technology on a regular basis and are familiar with smart devices.
- This type of user can include people of all ages, although it is most common among young adults and middle-aged people. They have an active and busy lifestyle, value convenience and are looking for innovative ways of doing things.
- Typical users of smart shopping carts may have different motivations for using this technology. Some may be looking for a way to make their shopping more efficient and faster, while others may be interested in personalizing their shopping experience.
- In conclusion, the typical user of smart shopping carts is one who values their time and is looking for a more personalized and efficient shopping experience. This typical user is common among young adults and middle-aged people and is looking for innovation and convenience in their active and busy lifestyles. Smart shopping carts are a technological solution that can help these users save time and money while providing them with a more enjoyable and personalized shopping experience.
In Figure 23 we present this definition with a realistic example of a possible FESmarket user.
Supermarkets
We must not forget the supermarkets as the main buyers of our product, therefore the marketing and its strategies must keep them in mind at all times. For them, important aspects are the price of the product, durability, customer satisfaction, and also a very interesting aspect: the consumer data that the smart carts can collect. We, therefore, present a user persona adapted to this user in Figure 24. Smart shopping trolleys can be beneficial for supermarkets in several ways:
- They can help retailers repurpose cashier labor to assist shoppers on the shop floor so they buy more and keep shelves stocked.
- They can help retailers with inventory management and analytics, along with effective ways to deliver tailored promotions to customers as they shop.
- They potentially reduce the number of checkouts required in-store.
- They bring more sales to stores. A touchable tablet on the smart shopping cart can push more products and coupons to customers according to their shopping behavior.
- They can enhance customer satisfaction by reducing queues at checkout zones.
4.5.3 Positioning
In order to be able to position itself in the market as a product with respect to the competition, it is necessary to know the competition in detail. For this reason, a strategy based on benchmarking has been implemented. Benchmarking is the practice of comparing business processes and performance metrics to industry bests and best practices from other companies [OBERLO, 2023].
Positioning
- After defining our position in the market, we represent it graphically in Figures 25 and 26 thanks to the positioning map, where we will place our product and the others according to two variables to choose. This will allow us to know our current position and perhaps see what aspects should be worked on to stand out from the competition by adding value to the product.
It can be seen that in terms of innovation, we want to align ourselves with the best of the competition, but where we want to stand out is in terms of product design, enhancing this feature.
Here we emphasize the differentiating aspect of the inclusiveness of the product with the help of the voice assistant or the vibration system for blind people.
4.5.4 Marketing-Mix
The marketing-mix is a set of tools and tactics that companies use to promote a product or service. It is known as the “4 Ps” of marketing, which include product, price, place, and promotion. Graphically it is shown in Figure 27. The product refers to what is being sold, while the price is the amount the customers pay for it. The method of promotion is to persuade customers to buy or use a product, you can do this by advertising. Lastly, place refers to the distribution through which the product is sold, such as online or in a store. With the marketing mix, companies can create a strategic approach to marketing.
Product
This part is essential when introducing a new product to the market. The smart shopping cart allows customers to scan their products while placing them in the cart. The speed and ability of the smart shopping cart, need to be communicated effectively to potential customers. The branding of the product should be eye-catching and memorable. It should create a positive impression and desire to use the shopping cart. By doing all those things, it can differentiate itself from competitors and create a strong market presence.
Price
Pricing is another crucial aspect of the marketing mix. When setting the price for a new product, you need to consider the various costs, such as research and development, production, marketing, and distribution. You need to generate enough revenue to sustain the business, by creating a pricing strategy that is balancing profitability and affordability. Offering promotions to attract customers and increase revenue is an effective way.
Looking into the product, and based on searches, the price of a shopping cart ranges between 5000-1000 dollars, so FESmarket proposes its product at around 3000 dollars. Since the technological and material cost is around 1300 euros. The strategy will be based on proposing a relatively inexpensive product compared to the competition but with great technological features. This price includes repair service and the price will be negotiated, with a reduction in price proportional to the number of units purchased.
Place
The place is important, this includes partnering with supermarkets to offer the smart shopping cart as an option for customers. It is important that the shopping cart is accessible and visible to the customers who want the use the shopping cart. Ensuring that the shopping cart is available can increase sales and improve customer satisfaction.
Promotion
Promotion can have various strategies for example: advertising. Advertising can be done through media channels, such as online, television, … It is important to highlight the unique features and explain the benefits of the smart shopping cart. By promoting the product, it will increase the number of customers and supermarkets who want to use the smart shopping cart. Which will ultimately lead to increased sales.
4.5.5 Brand
The logo and slogan of the product are directly related to the values of the team and the idea. The concepts of innovation, technology, reliability and sustainability, among others, are to be conveyed.
- Name:
- FES means Fast, Efficient and Sustainable.
- MARKET (Place of performance)
The straight and thick typography is intended to show the concept of technology and modernity through the shapes used.
In Figures 28 and 29 we presented the colors used in the logo and branding, which are:
- White (#fffff)
- Dark Imperial Blue (#010d6b)
The logo wants to reflect the idea of speed, efficiency, and future.
The final solution, after a process of ideation, is shown in Figure 30.
4.6 Marketing Programmes
4.6.1 Programmes
Marketing Program is the plan with respect to the various marketing activities taken by a company to increase sales. A marketing program is a coordinated and well-designed set of activities to achieve marketing objectives. Marketing objectives are strategic sales goals that fit the products’ strengths and are based on various characteristics of the product. One may follow different marketing programs according to the situation. In order to build strong customer relationships and maximize sales, the organizations follow different marketing, sales, and loyalty programs. [MBA Skool, 2022].
These are the steps in the marketing program to reach the shopper (supermarkets):
- Target audience identification: The first step in any marketing strategy is defining the target consumers of the company. In this case, it is supermarkets and food store chains that are looking to enhance the shopping experience of their customers.
- Market research: In order to design an effective marketing strategy, it's necessary to have a detailed understanding of the market that the company will be competing in. It's important to conduct market research to understand the strengths and weaknesses of competitors, consumer habits, and preferences, as well as the most suitable distribution channels to reach them.
- Product development: Once a clear idea of the market and target consumers is established, it's time to design the product. In this case, it is smart shopping carts that facilitate the shopping experience for supermarket customers and give them access to exclusive discounts and promotions.
- Brand positioning: To make sure supermarkets recognize the brand and products of the smart shopping cart company, it's necessary to work on brand positioning. The quality, design, and functionalities of the product should be highlighted to differentiate it from competitors.
- Product promotion: To introduce smart shopping carts to supermarkets, various promotion strategies can be used, such as advertising in specialized media, participating in sector fairs and events, collaborating with influencers, or offering free demonstrations and trials so supermarkets can try out the product and see its effectiveness.
- Customer loyalty: Once customers have been acquired and relationships have been established with supermarkets, it's important to maintain constant communication and offer incentives for loyalty. Discount programs can be established, product upgrades and improvements can be offered, or exclusive promotions can be launched.
- Monitoring and evaluation: To ensure the success of the marketing strategy, it's necessary to monitor the results and constantly evaluate the effectiveness of the implemented actions. Various analysis and tracking tools can be used to understand the results and adjust the strategy accordingly.
The objectives of a marketing program for a smart shopping cart company aimed at attracting supermarkets may include:
- Establish relationships with 3 supermarkets and get them to adopt smart shopping carts in their stores before 2024-02-01
- Create a positive impact on the satisfaction and shopping experience of supermarket customers by using smart shopping carts (doing surveys)
- Achieve economic and financial profitability for the company through the sale of smart shopping carts to supermarkets.
- Find investors before 2023-08-01.
- Participate in technology fairs and make contact with potential clients before 2024-03-01.
- Invest 10 % of the sales of 2024 in the advertisement to grow before 2024-12-01.
- Increase market share to 10 % (number of supermarkets) in Europe by 2025-03-01.
- Achieve sales of 2,000 shopping carts before 2025-06-01.
- Expand sales to customers around the world (3 countries outside Europe) before 2026-01-01.
This will be followed by the definition of precise strategies and actions with their respective budgets.
4.6.2 Budget
A possible marketing plan with concrete actions and corresponding budget for the next three years, with the objective of attracting the maximum number of buyers (supermarkets) for FESmarket:
- Year 1:
- Market research: market research will be conducted to understand consumer habits and preferences and a budget of €20,000 will be allocated for this activity.
- Product development: Smart shopping carts will be designed and a budget of €150,000 will be allocated for the production and development of the first batch (50 units).
- Exhibition stands: Investment of €10,000 for international trade fairs such as EuroShop or China shop. Round of interviews with potential investors and customers.
- Product promotion: advertising will be carried out in specialized media and a budget of €30,000 will be allocated for the first advertising campaign, and for stands in technological events.
- Customer loyalty: discount programs will be established and a budget of €10,000 will be allocated to launch the first exclusive promotion.
Total budget for the first year: €200,000
- Year 2:
- Market research: a second market research will be conducted to understand market developments and consumer preferences and a budget of €20,000 will be allocated for this activity.
- Product development: An improved version of the smart shopping carts will be launched and a budget of €200,000 will be allocated for the production and development of the new batch.
- Exhibition stands: Investment of €30,000 (bigger stand) for international trade fairs such as EuroShop or China shop. Round of interviews with potential investors and customers.
- Product promotion: participation in trade fairs and industry events and a budget of €50,000 will be allocated to cover the costs of participation and promotion at these events.
- Customer loyalty: Upgrades and enhancement programs will be launched for existing customers and a budget of €15,000 will be allocated for implementation.
Total budget for Year 2: €295,000.
- Year 3:
- Market research: third market research will be conducted to understand the latest consumer trends and preferences and a budget of €25,000 will be allocated for this activity.
- Product development: A new version of the smart shopping carts with improved features will be launched and a budget of €250,000 will be allocated for the production and development of the new batch.
- Exhibition stands: Investment of €50,000 for international trade fairs such as EuroShop or China shop. Round of interviews with potential investors and customers.
- Product promotion: free demonstrations and trials of the smart shopping carts will be conducted in supermarkets and a budget of €50,000 will be allocated to cover the costs of demonstrations and promotion.
- Customer loyalty: new products and services will be launched.
Total budget for Year 3: €375,000.
| Action | 2023 Investment [€] | 2024 Investment [€] | 2025 Investment [€] |
|---|---|---|---|
| Market research | 20 000 | 20 000 | 25 000 |
| Product development | 150 000 | 200 000 | 250 000 |
| Brand positioning | 10 000 | 30 000 | 50 000 |
| Product promotion | 30 000 | 50 000 | 70 000 |
| Customer loyality | 10 000 | 15 000 | 50 000 |
| Total | 200 000 | 295 000 | 375 000 |
The main objective of the marketing plan is to attract the maximum number of buyers (supermarkets) for the smart shopping trolley company. To achieve this goal, specific actions will be carried out for market research, product development, brand positioning, product promotion, and customer loyalty. With a total budget of €870,000 over the next three years, the company expects to attract new and retain existing buyers, thereby increasing sales and consolidating its market position. It is noted that the intention is to potentially advertise over time, the more profit you make, the more you invest in marketing.
4.6.3 Control
It is just as important to define the strategies and activities to be carried out on the marketing side as it is to continuously monitor and check whether the strategies are actually useful. PDCA (Plan, Do, Check, Act) is a continuous management cycle used to continuously improve the quality and control of business processes. The application of this cycle is to standardize processes and find solutions that increase operational efficiency and financial effectiveness [Kanban Software for Agile Project Management, 2021]. The PDCA cycle influences team engagement because it logically shows where we are going, what depends on what, whether we influence what we do and how we do it, and what we have learned. The elements of the PDCA cycle are presented in Figure 31.
The four phases are:
- Plan: Identify improvement potentials and establish objectives and processes required to deliver the desired results.
- Do: The plan is enacted, and the potential solution is tested ideally on a small scale first. Results are measured.
- Check: Study results and compare the effectiveness and decide whether the hypothesis is supported or not.
- Act: If the solution was successful they implement it instead adapt it and going through the circuit again.
Specific monitoring actions will be detailed below to see if the objectives are met at the end of the campaign. To control marketing strategies, it is important to establish clear objectives and metrics to measure progress toward those objectives. Some specific strategies for controlling marketing actions include:
- Set specific, measurable, achievable, relevant, and time-bound (SMART) objectives for each marketing campaign or activity.
- Define key performance indicators (KPIs) that align with the objectives and regularly track progress towards these KPIs.
- Count the number of visits to stands at technology fairs.
- To account for the meetings held during each month (clients recruited).
- Keeping track of the locations of the supermarkets the company works with.
- Monitor and analyze customer feedback, including reviews and social media comments, to identify areas for improvement.
- Account for the growth of shopping cart sales month by month.
FESmarket is going to implement the following control actions:
- Performance metrics: key performance indicators (KPIs) that align with marketing objectives. These metrics can include sales revenue, cost of customer acquisition, conversion rates, website traffic, customer retention rate, social media engagement, or any other relevant metric.
- Marketing budget control: Controls to effectively monitor and manage your marketing budget. Budget limits for different marketing activities and track actual spending against budgeted amounts. Periodic financial reviews to identify areas of overspending or potential cost savings.
- Marketing campaign evaluation: Performance evaluation of your marketing campaigns. Comparison of actual results against pre-defined goals and objectives. Analysis of campaign reach, engagement, conversion rates, and ROI. Identification of successful strategies and tactics that can be replicated and eliminate or modify underperforming elements.
4.7 Conclusion
Based on this economic and market analysis, the team decided to create a smart shopping trolley aimed at supermarket users between 20 and 40 years old, tech-savvy and targeting large supermarkets as well. Because, for the users, it allows them to save time, and have a much more efficient and satisfying shopping experience and for the supermarkets, get real-time shopper data and customer loyalty. Consequently, the team decided to create a product that allows users to improve their shopping experience in supermarkets, avoiding queues and facilitating the action of shopping, with the appropriate technology: automatic product scanning cameras, payment via APP, screen with product information, and the list included, thermal insulation area for refrigerated products, side door for heavier products… On the other hand, for users with disabilities, such as blind people, there is haptic feedback to find products.
5. Eco-efficiency Measures for Sustainability
5.1 Introduction
Various points can be considered under the term sustainability. These can be, for example, economic, social, and environmental aspects. The following aspects are examined in connection with our project. Human sustainability is not considered. A life cycle analysis is performed for our product.
Eco-efficiency measures for sustainability refer to a set of practices and strategies that aim to improve the efficiency of resource use while reducing negative environmental impacts. The goal of eco-efficiency is to create more sustainable systems that minimize waste, reduce pollution, and conserve resources.
Examples of eco-efficiency measures include:
- Improving energy efficiency in buildings and manufacturing processes to reduce energy consumption and greenhouse gas emissions.
- Implementing water conservation measures to reduce water usage and minimize water pollution.
- Reducing waste by implementing recycling programs and reducing the use of disposable products.
- Using renewable energy sources like solar, wind, and hydropower to reduce reliance on fossil fuels.
- Using eco-friendly materials and products that are less harmful to the environment.
- Implementing sustainable transportation practices like carpooling, biking, and using public transportation.
Strong and weak sustainability are concepts that relate to how we use and conserve the planet's natural resources. The difference between the two concepts is how they measure the value of natural resources and how they balance the needs of people and the environment. We presented the main idea in a graphical way in Figure 32.
A smart supermarket could serve as an example of sustainable development. A sustainable supermarket would strive to minimize the need for natural resources to achieve long-term economic, social, and environmental benefits.
An example of weak sustainability would be a supermarket that uses energy-efficient lighting and refrigeration systems to reduce energy costs and reduce environmental impact. This would reduce the environmental footprint of the supermarket, but it would not necessarily reduce the need for natural resources.
An example of strong sustainability would be a supermarket that not only uses energy-efficient technologies but also favors local products to reduce transportation costs and CO2 emissions. In addition, such a supermarket could also adopt environmentally friendly packaging and recycling programs to minimize resource consumption.
Another example of strong sustainability would be a supermarket that actively seeks to be socially responsible by supporting local suppliers, offering fair working conditions and wages, and favoring environmentally friendly products.
In summary, a sustainable supermarket that focuses on strong sustainability aims not only to reduce environmental impact but also to maximize social and economic benefits to the community by using natural resources responsibly.
5.2 Environmental
The environmental sustainability of a smart shopping cart is an important aspect of the development of modern shopping carts. The increasing demand for environmentally friendly products and technologies has led shopping cart manufacturers and developers to pay more and more attention to the environmental impact of their products.
An eco-friendly smart shopping cart must consider several factors to be environmentally friendly. First and foremost, the shopping cart should be made from materials that have a low environmental impact. The manufacturing process must also be environmentally friendly and use as little energy as possible.
When used, the shopping cart can help reduce the environmental impact through various features. For example, our shopping cart is equipped with sensors that recognize which products the customer is selecting and help him or her find an optimal route through the supermarket. In this way, customers can save time and energy and reduce their environmental footprint by avoiding unnecessary trips and thus unnecessary energy consumption.
Another feature of an environmentally friendly shopping cart is energy efficiency. For example, a smart shopping cart can be equipped with an energy recovery system that recovers and stores the energy generated during braking. In this way, the shopping cart can recharge its own battery and save energy. In our case, the targeted supermarket has a photovoltaic system that provides energy for charging the shopping cart. When the sun is not shining, electricity from a local power supply system is used.
The disposal of the shopping cart is another important factor for environmental sustainability. An environmentally friendly shopping cart will be recyclable to reuse its materials, reducing the need for raw materials and energy to produce new shopping carts.
In our project, the main components of the shopping cart are recyclable plastic and metal. These can be reused after the shopping cart's lifetime. In addition, there is a handle made of aluminum with a silicone coating. The steel portion can also be recycled. The silicone portion makes up a small proportion and is difficult to recycle. Here are currently considering replacing the silicone with cork. The wheels are made of steel with a small additional component of rubber. To cool the chilled or frozen items, a cooling box made of XPS is used. This box is modular and can also be reused for other projects after its lifetime. The ability to refrigerate is not lost over the years. The heart of the smart shopping cart will be the electronics. Here, care is taken to use components that can also be used modularly. Since this is not possible for all components (e.g. cables or connectors), they will be separated and recycled individually.
5.3 Economical
The cost-effectiveness of a smart shopping cart is crucial, as this determines whether or not the shopping cart can survive on the market.
An environmentally friendly smart shopping cart should be cost-efficient in production and operation. This means that as few resources and energy as possible should be consumed in the production and operation of the shopping cart. This can help reduce the cost of producing and operating the shopping cart, creating an economically sustainable solution.
Another way to improve the economic sustainability of a smart shopping cart is to integrate business models that focus on long-term profitability. For example, the shopping cart could be used as an advertising space to generate additional revenue. It could also be used as a data collector to help retailers better understand their customers and their shopping behavior. In our case, the customer's shopping behavior will be stimulated by locative ads on the display
In addition, a smart shopping cart can also help improve retail efficiency. By using sensors and analytics tools, the shopping cart can provide retailers with valuable information to, for example, improve the customer shopping experience or optimize merchandise management. This can help reduce costs for the retailer, creating an economically sustainable solution.
5.4 Social
Social sustainability refers to the ability of a society to meet the basic needs of its members and maintain a high quality of life over time, without compromising the ability of future generations to do the same. It involves creating social and economic systems that are just, equitable, and inclusive, and that promote the well-being of all members of society. From a business perspective, social sustainability is about understanding the impacts of corporations on people and society. In corporations, social sustainability performance issues include human rights, fair labor practices, living conditions, health, safety, wellness, diversity, equity, work-life balance, and more [ADEC Innovations, 2023].
A company's social sustainability can be properly assessed based on five social sustainability dimensions. These can also be seen as the social sustainability problems that the populace is currently dealing with [Schneider Electric, 2023]:
Quality of life: a broad dimension that delves deeply into many other factors that significantly affect people's quality of life overall. Examples include assistance with healthcare, education, learning opportunities, employment, security, and financial accommodations.
Equality: one of the biggest challenges with social sustainability is the inability of a certain group of people to obtain equal access to facilities. It is critical to support these groups in overcoming all obstacles and engaging in seamless control over their own lives. This aspect also entails figuring out ways to reduce inequality and identifying its root causes.
Diversity: One of the key components of social sustainability is making the most of diversity. It entails determining the requirements of each varied group, evaluating their needs, and promoting diverse viewpoints in the community.
Governance and democracy: This component determines whether the necessary funds and resources are set aside to keep sustainability programs running smoothly.
Social cohesion: The improvement of a person's participation in a target group is an aspect of this dimension. Additionally, by giving target groups easier access to civic and governmental institutions, it helps them contribute to society.
We want everyone to be able to utilize the FESmarket with ease. By incorporating voice assistance and a haptic mechanism to aid blind individuals in using our smart shopping cart, we want to lessen any inequities. When it comes to employees we want to treat everyone in a fair and equal way. We will make sure to hire a diverse group of workers and foster an inclusive workplace where everyone is treated with respect and value. Additionally, we'll make sure that every worker receives a fair wage and benefits like healthcare, paid time off, and retirement plans. Since we recognize the value of self-improvement, we will offer our staff members the chance to further their education and develop their skills, which will help them advance in their jobs and raise their earning potential. We will make sure that the workplace is safe and healthy by implementing safety procedures, providing proper equipment, and addressing any health concerns.
5.5 Life Cycle Analysis
Life cycle analysis is a methodology used to evaluate the environmental impact of a product or service throughout its entire life cycle, from the extraction of raw materials to the disposal or recycling of the product. An LCA measures the environmental impacts of each distinct part involved in creating and using products and services, such as energy used in production, fuel used in transport, and end-of-life ecological costs [British Plastics Federation, 2023]. We performed the life cycle analysis of our smart shopping cart according to the division presented in Figure 33.
- Raw materials: For the production of the shopping cart, we decided to use recycled high-density polyethylene from the ocean and aluminum 2024-T86. We chose both of them because of their durability, so the shopping carts could be used for several years and maintain good condition. Both materials can be also recycled so the amount of waste generated will be reduced. For the cooling area, XPS is used. It consists of modules that can be used again for various projects. The recycling process of electronic components poses greater challenges due to the necessity of handling each component individually. Because of that, we decided to implement a proper recycling program for those components, so they could be used again. Other components of the cart (handle and wheels) are made of easily recyclable steel, rubber, and non-recyclable silicone.
- Manufacturing: We will power manufacturing facilities and equipment with renewable energy sources, such as solar or wind, to improve the sustainability of the production process. Additionally, we will make sure that resources like raw materials and water are utilized effectively during the production process to assist limit waste and the production's negative environmental effects.
- Packaging: To limit the amount of new raw materials required for packaging production, we will use recycled cardboard for the packing of our smart shopping cart. The inside of the cardboard will be filled with biodegradable films and bubble wrap made from plant-based materials which will protect our product and break down naturally so the amount of waste that ends up in landfills will be reduced
- Distribution: To make transport more sustainable we will be choosing more efficient transportation modes like rail or water transportation can significantly reduce the environmental impact of transportation, particularly for long-distance transportation. Finally, we will track and monitor transportation emissions to identify areas of improvement.
- Use: The smart shopping cart's components, including the display screen and sensors, will need electricity to operate while in use. To create enough electricity to run the smart shopping cart’s electrical components, we'll employ solar panels. Electricity from a local energy supply system will be used if there is no sunlight.
- Disposal: In case of a breakdown of the electrical components of the shopping cart, it can be sent back to us where it will be repaired or replaced. Once the smart shopping cart has reached the end of its useful life, it can also be sent back to us for recycling.
5.6 Conclusion
The smart shopping cart not only benefits the customer by providing an improved shopping experience but also helps retailers to improve efficiency and reduce costs. FESmarket aims to create an equitable shopping experience for everyone by incorporating voice assistance and haptic mechanisms to aid blind individuals and fostering an inclusive workplace that treats all employees with respect, provides fair wages and benefits, and offers opportunities for self-improvement. The company also values sustainability by using recycled materials for shopping carts, ensuring their long lifespan, and using renewable energy sources such as solar power. Overall, FESmarket prioritizes sustainability, inclusivity, and efficiency in its approach to smart shopping carts and workplace culture.
6. Ethical and Deontological Concerns
6.1 Introduction
Deontology is an ethical theory that says actions are good or bad according to a clear set of rules. In engineering, deontological ethics can be used to guide ethical decision-making and behaviour. Engineers are often faced with ethical dilemmas, such as balancing the interests of stakeholders or protecting public safety. By following deontological principles, engineers can prioritize ethical considerations and adhere to moral duties and obligations, such as honesty, fairness, and respect for human life and dignity [The Ethics Centre, 2016].
6.2 Engineering Ethics
The world is significantly impacted by the engineering profession, which shapes both our physical surroundings and how we live. As engineers, it is our responsibility to plan and build systems, products, and structures that may have a significant impact on the environment and society. Engineers must uphold ethical standards in their job due to their immense responsibilities. Ethics are the principles accepted by society, which also equate to the moral standards of human beings [Tutorialspoint, 2022]. Engineering ethics are a set of moral guidelines that engineers should abide by and which are generally applicable to situations that occur at work. Depending on the region or discipline, these criteria may change. These moral requirements are what engineers owe to the general public, their employers, and the engineering community. Engineers may ensure that their contributions to society are beneficial and long-lasting and that they leave a lasting legacy that represents the highest standards of professionalism and integrity by learning and using ethical principles in their work [Ohio University, 2020].
According to [National Society of Professional Engineers, 2019], engineers should follow fundamental canons, practice rules, and personal obligations:
I. Fundamental canons
- Hold paramount the safety, health, and welfare of the public.
- Perform services only in areas of their competence.
- Issue public statements only in an objective and truthful manner.
- Act for each employer or client as faithful agents or trustees.
- Avoid deceptive acts.
- Conduct themselves honourably, responsibly, ethically, and lawfully so as to enhance the honour, reputation, and usefulness of the profession.
II. Rules of practice
- Engineers shall hold paramount the safety, health, and welfare of the public.
- If engineers' judgment is overruled under circumstances that endanger life or property, they shall notify their employer or client and such other authority as may be appropriate.
- Engineers shall approve only those engineering documents that are in conformity with applicable standards.
- Engineers shall not reveal facts, data, or information without the prior consent of the client or employer except as authorized or required by law or this Code.
- Engineers shall not permit the use of their name or associate in business ventures with any person or firm that they believe is engaged in fraudulent or dishonest enterprise.
- Engineers shall not aid or abet the unlawful practice of engineering by a person or firm.
- Engineers having knowledge of any alleged violation of this Code shall report thereon to appropriate professional bodies and, when relevant, also to public authorities, and cooperate with the proper authorities in furnishing such information or assistance as may be required.
- Engineers shall issue public statements only in an objective and truthful manner.
- Engineers shall be objective and truthful in professional reports, statements, or testimony. They shall include all relevant and pertinent information in such reports, statements, or testimony, which should bear the date indicating when it was current.
- Engineers may express publicly technical opinions that are founded upon knowledge of the facts and competence in the subject matter.
- Engineers shall issue no statements, criticisms, or arguments on technical matters that are inspired or paid for by interested parties, unless they have prefaced their comments by explicitly identifying the interested parties on whose behalf they are speaking, and by revealing the existence of any interest the engineers may have in the matters.
III. Professional obligations
- Engineers shall be guided in all their relations by the highest standards of honesty and integrity.
- Engineers shall at all times strive to serve the public interest
- Engineers shall avoid all conduct or practice that deceives the public.
- Engineers shall not disclose, without consent, confidential information concerning the business affairs or technical processes of any present or former client or employer, or public body on which they serve.
- Engineers shall not be influenced in their professional duties by conflicting interests.
- Engineers shall not attempt to obtain employment or advancement or professional engagements by untruthfully criticizing other engineers, or by other improper or questionable methods
- Engineers shall not attempt to injure, maliciously or falsely, directly or indirectly, the professional reputation, prospects, practice, or employment of other engineers. Engineers who believe others are guilty of unethical or illegal practice shall present such information to the proper authority for action.
- Engineers shall accept personal responsibility for their professional activities, provided, however, that engineers may seek indemnification for services arising out of their practice for other than gross negligence, where the engineer's interests cannot otherwise be protected.
- Engineers shall give credit for engineering work to those to whom credit is due, and will recognize the proprietary interests of others.
In conclusion, the engineering profession has a significant impact on our world and it is the responsibility of engineers to ensure that their contributions to society are beneficial and ethical. We specifically seek to uphold the greatest levels of professionalism and honesty by adhering to core canons, practice guidelines, and personal commitments. Both our consumers and the people who will utilize our product in the end need our sincere honesty. We will also acknowledge the propriety interests of others and bear personal accountability for our professional conduct. The smart shopping cart will be designed and manufactured to ensure that it is safe and reliable for use by customers. This will be achieved by conducting thorough risk assessments and testing the product under various scenarios. The privacy and security of the user must be considered during the design and production of the smart shopping cart. This will be done by implementing data protection policies that are appropriate for the situation and secure communication protocols. The manufacturers of the smart shopping cart will be transparent about the production process, including the materials and components used, as well as the environmental and social impact of the product. They will also be accountable for any negative impact caused by the production or use of the product. By following these procedures, we can make sure that the smart shopping cart is created and produced in an ethical manner, which may increase consumer trust and loyalty.
6.3 Sales and Marketing Ethics
Sales ethics refer to the principles and values that guide ethical behavior in sales interactions with customers and other stakeholders. Marketing ethics refers to the moral principles and values that guide ethical behavior in marketing activities.In the marketing field of smart shopping carts, there are a lot of competitors and we have to make our marketing outstanding, so we could gain new customers. However, we have to bear in mind the guiding principles required to ensure that operations and industry competitiveness are fair and beneficial to the end user [Prachi Juneja, 2022]. Sales and marketing professionals should always act fairly, honestly, and transparently, according to the ethics that should support their behavior. Ethical behavior in sales and marketing promotes client trust, keeps a good reputation, and helps businesses stay out of trouble legally and financially. The absence of ethical sales and marketing methods may result in unhappy consumers, negative press, lost revenue, or, occasionally, legal action. Long-term client connections are formed, maintained, and sustained in large part by sales and marketing ethics [Pankaj M. Madhani, 2020].
According to Nicole LaMarco [Nicole LaMarco, 2018] there are eight principles of ethical marketing:
- The common standard of truth is a fundament for marketing
- Each professional should act in accordance with their personal ethics
- Advertising and entertainment and news should not intersect
- Marketers shall be transparent about who receives compensation to promote their goods
- Fair treatment for the customers must be provided
- Marketers have to follow the standards and regulations established by professional organizations and the authorities
- While making decisions ethics should be discussed in an open and honest manner
In the competitive field of smart shopping carts, it's critical to follow moral standards in all marketing initiatives to attract new clients while preserving a positive reputation and avoiding legal entanglements. We want to build trust with our consumers and end users, and we want to implement it by conducting a sales and marketing plan in a fair and honest manner. Since it is crucial to make sure that the customers are aware of how the smart shopping cart will enhance their shopping experience, such as by lowering wait times and offering customized recommendations, we will clearly communicate the advantages of the smart shopping cart. This will be accomplished openly and without the use of any misleading methods. The smart shopping cart will manage the information it gathers about the things bought and the customer's location with the highest care and regard for their privacy. Customers will receive detailed information about the types of data being collected, their intended uses, and the people who will have access to it. The staff members who will deal with consumers will receive training on the importance of ethical behavior and how to address any issues or queries that clients may have regarding the smart shopping cart.
6.4 Environmental Ethics
According to the Stanford Encyclopedia of Philosophy [Norva Y. S. Andrew & Lo Brennan, 2022], environmental ethics is the discipline in philosophy that studies the moral relationship of human beings to, and also the value and moral status of, the environment and its non-human contents. Environmental ethics believe that humans are a part of society as well as other living creatures, which include plants and animals. These items are a very important part of the world and are considered to be a functional part of human life. Our planet is facing a number of problems, including global warming, climate change, deforestation, pollution, resource depletion, and the prospect of extinction. An important aspect of environmental studies that establishes the connection between people and the environment is environmental ethics. With environmental ethics, we may be sure that we are contributing to the safe and protected maintenance of the environment. Therefore, it is essential that every human being respect and honor this and use morals and ethics when dealing with these creatures [Conserve Energy Future, 2023].
The FESmarket is supported by solar energy to reduce the usage of fossil fuels and reduce carbon emissions. We decided to use recycled plastic from the ocean for the creatiof the main parts of the smart shopping cart. This decision was supported by the fact that Portugal lies near the Atlantic Ocean, so also an emission coming from the transportation of this plastic will be reduced. To decrease the number of greenhouse gases produced we agreed to use other materials from local providers.
6.5 Liability
Product liability refers to the legal responsibility of manufacturers, distributors, suppliers, retailers, and other parties involved in the production and distribution of a product for any harm or damage caused by that product. Hence, a liability product is one that could expose consumers or end users to risks and subject those responsible for its creation or distribution to legal liability. To minimize the risk of liability, companies must ensure that their products are safe and meet relevant industry standards and regulations. For the EPS project, the team must comply with the following EU Directives to avoid product liability issues:
- Electromagnetic Compatibility (EMC) Directive (2004/108/EC 2004-12-15): intends to regulate side effects between electronic components that are connected / interface together, like electromagnetic radiation, fields in the vicinity of electronic components, etc. [European Commission, 2014].
- Low Voltage Directive (LVD) (2014/35/EU 2016-04-20): concerning health and safety challenges of electrical equipment with defined limits of voltage [European Commission, 2014].
- Radio Equipment Directive (RED) (2014/53/EU 2014-04-16): a regulatory framework for placing radio equipment on the market, ensuring no interference and data security regulation in radio communication with other devices [European Commission, 2014].
Our team also has to bear in mind EU Directives about data privacy and security, and consumer rights.
To make sure that the trademark we created is not used already by any company we checked the European Union Intellectual Property Office (EUIPO) database. We also verified whether the name of our company is not in use and is available.
6.6 Conclusion
Based on this ethical and deontological analysis, our team chose to use easily recyclable materials to protect the environment and cut down on waste. In order to maintain its strong image and foster customer trust, FESmarket will employ a fair, honest, and transparent sales and marketing strategy. In order to uphold the greatest standards of professionalism and integrity in our work, we will adhere to the fundamental principles, professional standards, and personal obligations for ethical engineering.
In the forthcoming chapter, we will proceed methodically with the utilization of FESmarket, followed by the presentation of the ultimate design of our intelligent shopping cart. We will also provide a definitive final list of materials and components needed for our project. We will put forth a charging station, mobile application, indoor positioning system, haptic feedback system, voice assistance system, thermal insulation area, and packaging solution. Subsequently, we will suggest a final prototype with both hardware and software. By the end of the chapter, we will conduct an assessment of the power requirements of our smart shopping cart, and consequently, determine the requisite number of solar panels necessary to meet those power demands.
7. Project Development
7.1 Introduction
This part shows the development and ideation of the solution to the initial problem: How to improve the user experience in the supermarket in an efficient way? To do so, we will go through a series of development stages that will lead us to a final solution.
7.2 Ideation
Mindmap
A Mind Map is an easy way to brainstorm thoughts organically without worrying about order and structure. It allows you to visually structure your ideas to help with analysis and recall. A Mind Map is a diagram for representing tasks, words, concepts, or items linked to and arranged around a central concept or subject using a non-linear graphical layout that allows the user to build an intuitive framework around a central concept. A Mind Map can turn a long list of monotonous information into a colorful, memorable and highly organized diagram that works in line with your brain's natural way of doing things [MindMapping.com, 2018].
It is a starting point to be able to analyze and look at the issues that come up when we talk about smart shopping carts. Aspects that we will discuss throughout the product development. We present the FESmarket mindmap in Figure 34.
Brainstorming
Brainstorming is a group problem-solving method that involves the spontaneous contribution of creative ideas and solutions. This technique requires intensive, freewheeling discussion in which every member of the group is encouraged to think aloud and suggest as many ideas as possible based on their diverse knowledge [WhatIs.com, 2017].
After the meeting, we started to come up with ideas that are presented in Figure 35.
Mood board
The mood board is a premise to start the design process, defining trends, colors, and ideas that will serve as a starting point for the product design process. In Figure 36 mood board for FESmarket is shown.
7.3 Concept
The idea proposed by the group is to devise a smart shopping trolley that primarily saves the user time, reduces effort, improves the user experience, and is inclusive. On the supermarket's side, it will allow it to obtain real-time information on users' purchases, the products most frequently bought, and the routes followed by users. In addition to being sustainable thanks to its charging by solar panels.
We can define our product in one sentence: “Inclusive, sustainable, efficient and innovative smart shopping cart”.
User journey
The user journey is a visual tool that allows us to see in a very intuitive way which are the needs that our product wants to cover and how it will improve the user's experience. We presented the user journey in Figure 37.
Interaction user-product
In Figures 38, 39, and 40 the main steps of interaction between the user and our smart shopping cart are shown.
Mobile application
The design of the mobile application of FESmarket is shown in Figures 41, 42, 43, 44, 45,46, 47, 48, 49, 50 and 51.
Shopping cart screen
The screen installed in the shopping cart allows the user to view the items in the basket, as well as the location of products or discounts. The screen is shown in Figures 52.
Charging station
Magnetic charging is a technology that uses induction to transfer electrical energy wirelessly from a charging station to a device to be charged, such as a smartphone or an electric toothbrush. Or in this case, a tablet. In magnetic charging, a magnetic field is generated by a coil in the charging station. This magnetic field in turn generates an electric field in a coil in the device to be charged. This electric field converts energy from the charging station to the device to be charged, thus charging the battery. Magnetic charging is a convenient and safe way to charge devices, as it does not require direct contact between the charging station and the device to be charged. Moreover, magnetic charging can be used to charge multiple devices simultaneously and can be integrated into furniture and other objects for seamless integration into our daily lives. The graphical explanation of wireless charging is presented in Figure 56.
One idea is to use a magnetic strip that can be attached to the side of the shopping trolley. The charging point can then consist of a magnetic connector attached to the tablet, which can attach to the magnetic strip on the shopping trolley. To attach the magnetic strip to the shopping trolley, you can use double-sided tape or small screws, for example. Make sure the magnetic strip is in an easily accessible place for the user of the shopping trolley and that it is securely and firmly attached. To attach the magnetic connector to the tablet, you can use, for example, a magnetic charging cable that you stick to the back of the tablet. Alternatively, you can use a small magnetic adapter that fits into the tablet's charging port, which you then attach to a magnetic charging cable. When the user wants to charge their tablet, they can simply attach the magnetic connector to the tablet to the magnetic strip on the cart. This way, the tablet can be charged while shopping, and the user can continue to use it for shopping [Wireless Charging, 2021].
In Figure 58 we see what could be the idea implemented in a supermarket, an elongated magnetic charging area that charges the shopping trolleys from underneath.
7.4 Design
7.4.1 Structure
Add and explain thoroughly the:
First sketches
We opted for a design with more curved, softer shapes and with an idea of innovation and speed behind the design. We wanted to transmit the value behind the product visually. In Figure 61 a changed look is suggested.
Final design
7.4.2 Structural drawings
The main dimensions of the product are shown in Figure 66, also checked with the user in Figures 68 and 69.
It is essential that the design is proportionate, not only the number of products that the shopping trolley can carry, but also the ergonomics, i.e. the dimensional relationships to the user, must be taken into account.
7.4.3 Material and components
To convey the idea of efficiency, speed, safety and modernity, the choice of design and materials are fully related to these concepts. The design, with rounded, minimalist shapes, conveys the simplicity of use. On the other hand, the materials, most of which are recyclable, contribute to sustainability. The aluminum of the chassis for solidity and lightness brings elegance to the design, recycled polyethylene from ocean plastic for the central basket, and XPS to insulate the cold from the thermal insulation module. All materials and components used are presented visually in Figure 70. All this contributes to a futuristic, sober, safe, and sustainable design.
Table 23 presents the main materials that will be used for the production of our smart shopping cart.
| Part | Material |
|---|---|
| Gate | Recycled high density polyethylene from ocean |
| Handle | Silicone |
| Chassis | Aluminium T-2024 |
| Wheels | Steel |
| Isolation area | XPS (extruded polystyrene foam) |
7.4.4 Detailed drawings
This section presents a series of sketches of the different parts of the final product, together with standardised drawings of these components.
- Screen module
The display module is based on the display holder which is anchored to the trolley together with the tablet. This is used to interact with the user, providing all kinds of information:
- The shopping list
- Location of the products
- Discounts
- Products purchased
- Price updated
- Shopping suggestions
The structural drawings of the display module and its visual representation are shown in Figures 71 and 72.
- Chassis
The chassis is the structure of the shopping trolley, made of T-2024 aluminum with an anodized finish. It has a rounded shape and a stylized design that emphasizes the concept of speed. It is the support for the whole trolley and the shopping trolley. Its structural drawing is presented in Figure 73 and its render view in Figure 74.
- Gate
The basket, which is the main element of the shopping trolley, also matches the idea of minimalist and futuristic design, with rounded finishes. It is constructed from recycled high-density polyethylene from the ocean, to contribute to environmental durability and plastic reduction. It contains side doors to accommodate heavier items. Its structural drawing is presented in Figure 75 and its render view in Figure 76.
- Thermal isolation area
This component, made of XPS (Extruded polystyrene foam) coated abs, keeps products requiring low temperatures cool at all times. Its geometry is designed to maximize thermal insulation and its upper door allows the user to open and close the compartment to keep the cold in. Its structural drawing is presented in Figure 77 and its render view in Figure 78.
- Wheels
The wheels are divided into two parts, with the front wheels being smaller and the rear wheels larger. Made of steel and with tyres, they contain a brake so that the user can stop it at any time. The colors are adapted to the color palette of the design. Its structural drawing is presented in Figure 79.
7.4.5 Load and stress analysis
FEM (Finite Element Method) simulations are a numerical approach to analyzing and solving engineering and physical science problems.
- The model is divided into small interconnected finite elements to form a mesh.
- A set of mathematical and physical equations is applied to each element of the mesh.
- Boundary conditions are established and material properties are defined.
- The system of equations is solved to determine the solutions in each element of the mesh.
- The solutions from each element are assembled to determine the global response of the system.
- Iterations and adjustments are made until a precise and stable solution is obtained.
- FEM simulations are used in a variety of applications, such as stress and strain analysis, fluid dynamics, heat transfer, and electromagnetism.
- They are useful for analyzing complex and expensive situations in a virtual environment before carrying them out in reality.
- FEM simulations require skills in mathematics, physics, programming, and data analysis.
- The results of FEM simulations can be validated through physical experiments and observations in the real world.
A structural simulation is carried out using the Finite Element Method (FEM) with Solid Edge 2022 on a model of a shopping cart chassis built from T-2024 aluminum alloy. The objective of the simulation was to evaluate the capacity of the structure and the material to withstand the maximum load in its most demanding use. To achieve this, distributed forces were applied at the point where the shopping basket is seated, which was assumed to contain an additional load of 32 kg (including the weight of the 8 kg basket itself), resulting in a total weight of 392,400 mN, taking into account the gravitational acceleration (9.81 m/s²). Subsequently, the displacement of the structure was analyzed to determine its stability and prevent slippage.
Results:
- Analysis of the displacement (translation) after application of the force on the chassis is shown in Figure 80.
- Stress analysis (Von Mises) after application of the force on the chassis is presented in Figure 81.
After performing a structural simulation using the finite element method (FEM) on a model of a shopping cart chassis constructed of T-2024 aluminum alloy, a solid and conclusive conclusion was obtained. The simulation evaluated the capacity of the structure and material to withstand the maximum load in its most demanding use. The results indicate that the material is optimal for the application employed, even under highly unfavorable working conditions. In particular, it was observed that the displacement of the parts of the structure is zero, indicating that the form and material are capable of very satisfactorily supporting the forces acting on it. Consequently, we can affirm that the structure fulfills its function perfectly and that the material is suitable for this specific application. It is important to highlight that these results were obtained through a virtual simulation, which allows analyzing the behavior of the structure before its physical construction, which can significantly reduce costs and product development time. In addition, the simulation allows evaluating different scenarios and variations in the design of the structure, providing valuable information to optimize its performance and efficiency. In summary, FEM structural simulation is an essential tool for the design and optimization of complex mechanical structures such as the shopping cart.
7.4.6 Colour palette
The product's design concept is centered around minimalism, innovation, elegance, and reliability, with a careful consideration of the color scheme. The combination of three colors - downriver (#010d6b), white (#ffffff), and light grey (#b5b2b2b2) - has been selected to reflect the product's values. The downriver color represents a sense of stability, trustworthiness, and seriousness, while the white color signifies purity and perfection. The light grey, in contrast, creates a harmonious balance between the two colors.
The material used in the product, such as aluminum finishes and recycled plastic, enhances the product's solidity and durability. By combining these features with the carefully chosen color scheme, the product's design embodies the essence of the brand. The downriver color creates a sense of strength and reliability, while the white and light grey complements it by adding elegance and simplicity to the overall aesthetic.
Therefore, the following colors that have been chosen are shown in Figure 82.
7.4.7 Cardboard model
In order to get a better idea and visualisation of the final idea, an initial prototype is made out of cardboard. This allows us to study the shapes of the idea and to see the interaction between the different parts. It will allow us to determine any faults in form-function or proportions, as well as to present a realistic approximation of the final product. Photographs of the initial prototype are shown in Figures 83 and 84.
7.5 System
Hardware
Include and explain in detail the: (i) black box diagram; (ii) hardware component selection (use tables to compare the different options for each component; (iii) detailed schematics; (iv) power budget.
We decided to define the process that our product will follow by means of a block diagram shown in Figure 85. The stages and the interconnection between the different processes.
Software
The use case diagram is shown in Figure 86.
Tables 26, 27, 28, 29, 30, 31, 32, 33 and 34 show User Story of the user of our smart shopping cart.
| Title | Login |
|---|---|
| User story | As a user, I want to authenticate, so that I can use the smartphone app. |
| Criteria | Given that I am a customer, when I provide the correct credentials, then I get access to the app. |
| Title | View map |
|---|---|
| User story | As a user, I want to view the map of the store, so that I can locate products. |
| Criteria | Given that I am a customer, when I use the display, then I can locate the products on an updated store map. |
| Title | Search product |
|---|---|
| User story | As a user, I want to search for products so that I can read information about the product. |
| Criteria | Given that I am a customer, when I use the display, then I can look up the product I am searching for. If the product is not found, it will provide other options. |
| Title | Remove product |
|---|---|
| User story | As a user, I want to remove a product from the shopping cart |
| Criteria | Given that I already have products in my shopping cart, when I remove a product, then the system will ask for confirmation. |
| Title | View product |
|---|---|
| User story | As a user, I want to view a product, so that I can get more detailed information about it. |
| Criteria | Given that I have a list of products or searched for a product, when I click on product, then it shows me more information about the product. |
| Title | Scan product |
|---|---|
| User story | As a user, I want to scan a product, so that I can see it in my ordering list. |
| Criteria | Given that I have a product I want to scan, when I scan the product, then it will show on the display, between my orders. |
| Title | Scan QR-code |
|---|---|
| User story | As a user, I want to scan a QR code, so that I can import my grocery list. |
| Criteria | Given that I have created a grocery list on the app, when I scan the qr-code, then it will upload my grocery list to the shopping cart. |
| Title | Create a grocery list |
|---|---|
| User story | As a user, I want to create a grocery list, so that I can add products I want to buy. |
| Criteria | Given that I don't have a grocery list yet, when I create one, then the grocery list will be empty and I can start adding products to it. |
| Title | View a grocery list |
|---|---|
| User story | As a user, I want to view the grocery list. |
| Criteria | Given that I already have a grocery list, when I view it, then it gives me a overview of the list. |
Front-end To build our front-end applications, we have chosen Ionic Angular. Angular is a powerful framework that allows you to develop cross-platform applications. It combines HTML, CSS and JavaScript to program. The framework give you the flexibility of Ionic's built-in components. The components are pre-designed templates which helps you create visually appealing and user-friendly interfaces. Another advantage of using this framework, the framework is widely used. It makes it easy to develop and scale your applications within no time.
Back-end
For our back-end application we have chosen to build our API in ASP.NET with EFCore and the use of a SQL Server database. EF Core makes it easy to integrate and auto-generate a database. It simplifies the database interactions and makes it more easier to scale up the database in a later stage. ASP.NET is also widely used, that is why there is a lot of documentation found. Additionally ASP.NET's multi-threading and asynchronous programming support allows the API to handle multiple requests efficiently ensuring a smooth and responsive performance.
Component Diagram
Figure 87 shows the component diagram.
7.5.1 Indoor positioning
Navigation systems help users access unfamiliar environments. Current technological advancements enable users to encapsulate these systems in handheld devices, which effectively increases the popularity of navigation systems and the number of users. In indoor environments, the attenuation of Global Navigation Satellite System (GNSS) signals makes navigation more challenging compared to outdoor environments. Radio frequency (RF) signals, computer vision, and sensor-based solutions are more suitable for tracking the users in indoor environments.
The term ‘navigation’ collectively represent tasks that include tracking the user’s position, planning feasible routes and guiding the user through the routes to reach the desired destination. In the past, considerable number of navigation systems were developed for accessing outdoor and indoor environments. Most of the outdoor navigation systems adopt the Galileo, Global Positioning System (GPS) and Global Navigation Satellite System (GLONASS) to track the user’s position. Important applications of outdoor navigation systems include way finding for vehicles, pedestrians, and blind people. In indoor environments, the attenuation of GNSS signals hinders the implementation of GNSS-based indoor navigation systems, although it can be solved by using “high-sensitivity GPS receivers or GPS pseudolites”. However, the cost of implementation can be a barrier to applying this system in real-world scenarios.
Indoor navigation systems have a broad number of applications. Certain applications are way-finding for humans in railway stations, bus stations, shopping malls, museums, airports, and libraries. Visually impaired people also benefit from indoor navigation systems. Unlike outdoor areas, navigation through indoor areas is more difficult. The indoor areas contain different types of obstacles, which increases the difficulty of implementing navigation systems. In Figure 88 possible modalities of indoor navigation systems are shown.
Computer vision-based systems employ omnidirectional cameras, 3D cameras or inbuilt smartphone cameras to extract information about indoor environments. Various image processing algorithms, such as Speeded Up Robust Feature (SURF), Gist features, Scale Invariant Feature Transform (SIFT), etc., have been utilized for feature extraction and matching. Along with feature extraction algorithms, clustering and matching algorithms are also adopted in conventional approaches for vision-based positioning and navigation systems. Apart from conventional approaches, computer vision based navigation systems utilized deep learning methodologies in recent years. Deep learning models contains multiple processing layers to study the features of input data without an explicit feature engineering process. Thus, deep learning-based approaches have been distinguished among object detection and classification methods. Egomotion-based position estimation methods are also utilized in computer vision-based navigation systems. Egomotion approach estimates the camera’s position with respect to the surrounding environment.
PDR methods estimate the user’s position based on past positions by utilizing data from accelerometers, gyroscopes, magnetometers, etc. The user’s position is calculated by combining the step length, the number of steps and the heading angle of the user. Since a greater number of position errors occur in dead reckoning approaches due to drift, most of latest navigation systems integrate other positioning technologies with PDR or introduced some sensor data fusion methods to reduce the errors.
Communication-based technologies for indoor positioning includes RFID, Wi-Fi, visible light communication (VLC), UWB and Bluetooth. RFID systems consist of a RFID reader and RFID tags attached to the objects. There exist two types of RFID tags, namely, active and passive. Most of the recent RFID-based navigation systems have implemented passive tags since an external power source is not required. RFID-based systems utilize Received signal strength (RSS), Angle of arrival (AOA), Time of arrival (TOA) and Time difference of arrival (TDOA) for position estimation. In indoor environments, however, all the methods except RSS may fail to estimate the user’s position accurately due to non-line of sight scenarios. The popular RSS-based positioning approaches are trilateration and fingerprinting. RFID technology are widely implemented in navigation systems because of their simplicity, cost efficiency, and long effective ranges. Wi-Fi-based approaches are implemented in indoor environments, where we have sufficient numbers of Wi-Fi access points, and a dedicated infrastructure is not required; instead, these approaches can utilize existing building infrastructure because most current buildings will be equipped with Wi-Fi access points. Wi-Fi-based indoor navigation systems make use of RSS fingerprinting or triangulation or trilateration methods for positioning. Bluetooth-based systems have almost similar accuracy as Wi-Fi-based systems and use Bluetooth low energy (BLE) beacons as source of RF signals to track the positions of users using proximity sensing approaches or RSSI fingerprinting. In recent advances, smartphones are usually used as a receiver for both Bluetooth and Wi-Fi signals. VLC-based systems utilize the existing LED or fluorescent lamps within buildings, which makes VLC-based systems low cost. These LED or fluorescent lamps are becoming ubiquitous in indoor areas. The light emitted by lamps is detected using smartphone cameras or an independent photo detector. TOA, AOA, and TDOA are the most popular measuring methods used in VLC-based positioning systems. UWB-based positioning systems can provide centimeter-level accuracy, which is far better than Wi-Fi-based or Bluetooth-based methods. UWB uses TOA, AOA, TDOA, and RSS-based methods for position estimation [Kunhoth et al., 2020]. In Figure 89 a comparison of various indoor positioning technologies in terms of accuracy, cost of implementation and power consumption is performed.
Conclusion: A RFID-based indoor way finding system for the shopping carts would consist in a server and a integrated RFID reader as well as passive RFID tags placed in strategic positions along the rayon's. Even though this method might require a few changes to the supermarket it could provide a better experience to the customers for a decent price, providing a great accuracy. A Dijkstra’s algorithm could be implemented as well for finding the best routes.
7.5.2 Haptic Feedback
Human beings have five senses, but electronic devices communicate with us using predominantly just two: sight and hearing. Haptic feedback (often shortened to just haptics) changes this by simulating the sense of touch. Not only can you touch a computer or other device, but the computer can touch you back. Haptic feedback is a mode of communication rather than a specific technology or application. It’s nothing less than an entirely new way for machines and humans to communicate.
The haptic feedback is a technology that allows electronic devices to communicate with users through haptic feedback, meaning that the user receives a tactile response in response to an action they perform on the device. For example, when a button is pressed on a touch screen and a vibration is felt in response, that is haptic feedback.
To implement haptic feedback in the handle of a smart shopping cart, haptic sensors could be used to detect when the user grasps and releases the handle. Additionally, different haptic feedback patterns could be programmed in response to certain actions, such as when items are added to or removed from the cart.
The benefits of haptic feedback in a smart shopping cart are several. Firstly, haptic feedback can provide the user with tactile confirmation that an action has been performed, increasing the user's confidence in the system and reducing the possibility of errors. Additionally, haptic feedback can improve the usability of the system for visually impaired individuals, as it provides a tactile response instead of a visual one.
Another benefit of haptic feedback is that it can help users identify when an item has been correctly placed in the shopping cart, preventing it from falling or being damaged during transport. Furthermore, haptic feedback can be used to guide users through a specific process, such as selecting an option on a touch screen, improving the user experience and reducing frustration.
In summary, haptic feedback is a technology that provides tactile feedback to users in response to certain actions. Implementing this technology in the handle of a smart shopping cart can improve the usability of the system, reduce the possibility of errors, and improve the overall user experience. Figure 90 presents graphically how haptic system works.
7.5.3 Voice assistant
Voice assistants are a technology that allows users to interact with devices and services through voice commands rather than traditional user interfaces such as touchscreens or keyboards. Voice assistants use a combination of natural language processing, speech recognition, and machine learning technologies to function [Smartsheet, 2021].
In the case of a smart shopping cart, a voice assistant could help people with physical disabilities navigate the store, find products, and complete their purchases without having to carry or push the cart. The voice assistant could work as follows:
- The user activates the voice assistant with a keyword or button on the shopping cart.
- The voice assistant listens and analyzes the user's request.
- The voice assistant employs natural language processing technologies to understand the user's intent.
- The voice assistant uses speech recognition technologies to identify who is speaking and to filter out background noise.
- The voice assistant uses machine learning techniques to improve its ability to recognize the user's specific words and phrases.
- The voice assistant provides information about the location of products and can suggest alternative or complementary products.
- The voice assistant can use location technologies to guide the user through the store and help them find products.
- The voice assistant can make personalized recommendations based on the user's previous purchases or products currently on sale.
- The voice assistant can make suggestions to help the user plan their shopping, such as reminding them to buy seasonal products or avoid certain products due to allergies or dietary preferences.
- The voice assistant can help the user pay for and leave the store without having to carry the products.
Several aspects need to be considered when implementing a voice assistant in a smart shopping cart to assist individuals with physical disabilities. These include:
- Usability: the voice assistant must be user-friendly and accessible to all users, regardless of their skill level or disability.
- Privacy and security: the voice assistant must comply with privacy and security standards to ensure that users' data is protected.
- Connectivity: the voice assistant must be connected to a network to access the information and services needed to guide the user through the transaction.
- Integration: the voice assistant must integrate with the shopping cart and other relevant systems, such as the store's payment system.
- Audio quality: the voice assistant must be able to hear the user clearly even in noisy environments or at low volume.
- Adaptability: The voice assistant must be able to adapt to different accents, dialects and speech patterns to ensure a smooth and seamless user experience [Voice assistants overview - Speech service - Azure Cognitive Services | Microsoft Learn, 2022].
7.5.4 Thermal insulation
There are three types of heat transport. Named conduction, radiation and convection. In conduction, there is heat transfer by conduction. Particles with higher kinetic energy collide with particles with lower kinetic energy, exchanging energy, and thus heat, as described by kinetic gas theory. Radiation refers to heat transfer from two bodies that are not in contact without the use of an intermediate medium. One body is warmer than the other and emits electromagnetic radiation. The body that is colder absorbs this emitted energy. It stands in proportion of energy emitted per second.
Thermal insulation is the process of reducing heat flow between two areas with different temperatures. This is usually achieved by using materials that reduce heat transfer, such as insulating material. Thermal insulation is important because it helps save energy and reduce building heating and cooling costs. Various types of insulation material are available, including mineral wool, fiberglass, polystyrene, polystyrene foam and cellulose. Each material has different thermal properties, costs and applications. It is important to choose the right insulation material based on the specific conditions of the building, such as location, climate and type of construction.
Thermal insulation is a crucial aspect of the food industry as it plays a critical role in maintaining the quality and safety of food products. Proper insulation helps to regulate the temperature of food products, prevent heat loss or gain, and reduce energy consumption in the manufacturing process.
One of the main benefits of using thermal insulation in the food industry is that it helps to prevent bacterial growth by maintaining a consistent temperature in food storage areas. This is particularly important for perishable foods such as meat, dairy, and produce, which can spoil quickly if exposed to temperature fluctuations.
The optimal design for a thermal insulation area to keep groceries refrigerated in a shopping cart should consider several factors, such as the ability to retain cold and ease of usey. An efficient solution would be to use an insulating material with a high R-value, which is a measure of thermal resistance, meaning it is capable of keeping cold for a longer period.
Extruded polystyrene (XPS) is one of the most optimal materials for this application due to its excellent insulating ability. It is also a lightweight and durable material, making it easy to transport and handle. XPS also has high compressive strength, meaning it can support the weight of products without compromising its insulating ability.
To design an effective thermal insulation area with XPS, it is important to consider the shape and size of the storage area, as well as the number of products that need to be kept refrigerated. It is important to ensure that the insulation covers the entire storage area to minimize air leaks and maximize insulation efficiency.
XPS sheets cut to size are recommended to cover the inside of the storage area. The sheets can be glued or fitted in place to create an effective thermal barrier. For greater efficiency, multiple layers of insulation can be used, with XPS in the center.
In summary, the optimal design for a thermal insulation area in a shopping cart should use extruded polystyrene (XPS) due to its high thermal resistance, lightweight, strength, and ability to retain cold for a longer period. The insulation should cover the entire storage area, and a tight seal can be used to prevent the entry of warm air [GRIT, 2022].
7.5.5 Packaging
Sustainable packaging and shipping of smart shopping carts requires the use of environmentally friendly materials and techniques that can minimize environmental impact and ensure sustainable use. Our sustainable approach to packing and shipping a shopping cart is as follows:
Materials: environmentally friendly and recyclable materials are used for the materials. The packaging materials are cardboard boxes, biodegradable films and bubble wrap made from plant-based materials. These will also protect the shopping carts from damage during transportation. The packaging is used as efficiently as possible to minimize material waste. The blanks used are tailor-made and thus result in less waste. The shopping carts are packed so that five shopping carts are always shipped together. Components such as cameras and the display are packed individually so that they are not damaged during transport. When it comes to filling materials, we avoid harmful substances such as Styrofoam or plastic pellets. Instead, biodegradable filling material such as crumpled paper or pressed wood is used. The shipping labels are plant-based.
When selecting a shipping company, care is taken to ensure that they use clean vehicles and that the process of delivery is as efficient as possible. To strengthen FESmarket's image, stakeholders are informed about the sustainable packaging materials. By using environmentally friendly packaging materials and efficient packaging methods, FESmarket will contribute to sustainability while ensuring that products reach the customer safely and undamaged.
The packaging of consists of a sturdy box or container that protects the product during transport and storage. Cardboard boxes with a size of 1300 x 600 x 1300 mm .
For shipping, shopping carts are usually shipped in single units or in larger lots, depending on the needs of the seller and the buyer. Shipping can be done through courier services or transport companies, using methods such as trucks, planes or ships, depending on the distance and delivery location.
In terms of transportation, FESmarket products are transported in specialised vehicles, such as cargo trucks or vans, which can accommodate their size and weight. Trolleys can be stacked or secured in the vehicle to ensure safe delivery.
It is important to note that the specific details of packaging, shipping and transportation may vary depending on the manufacturer, seller and logistical arrangements in place.
7.5.6 Support for color blind people
People who suffer from color deficiency often find it difficult to distinguish between desired products. If another component in the form of a display with additional colors is added, this problem can be intensified. There are several options to support colorblind people with the display and provide them with a better shopping experience. To optimize the display of colors for the color blind, contrast and brightness adjustments will be made to the display. The integrated cameras will scan the products and the detected information can then be shown on the display in a way that is easier to read for colorblind people, for example by using contrast or other visual features. In the meantime, no special displays are needed for this; the settings can now be implemented on any commercially available screen. In addition, when choosing colors for the design of our interface, we make sure that they are already filtered and can be clearly distinguished from people with color deficiencies. By taking these adaptations into account for our shopping carts, we contribute with the product to improving accessibility in retail and creating a more inclusive shopping experience for all customers.
7.6 Materials and components
This section will define each of the components and materials necessary to carry out our product. To do this, a first pre-selection phase will be carried out among several options to end with the final decision. Tables 35, 36, 37, 38, 39, 40, 41, 42, 43, 44, 45, 46 and 47 show the best choices for each component and material needed for our smart shopping cart.
| Chassis | ||||||||
|---|---|---|---|---|---|---|---|---|
| Number | Name | Alloy | Yield Strength [MPa] | Modulus of Elasticity [GPa] | Fatigue Strength [Mpa] | Price [€/kg] | Quantity | Quality |
| 1 | Aluminum 6061-T8 | Magnesium and Silicon | 276 | 68.9 | 96.5 | 2 | TBD | 3.5/5 |
| 2 | Aluminum 2024-T86 | Copper | 324 | 73.1 | 138 | 3 | TBD | 4/5 |
| 3 | Aluminum 7005-T53 | Magnesium and Zinc | 345 | 72 | 140 | 2 | TBD | 3.25/5 |
| Battery | |||||||
|---|---|---|---|---|---|---|---|
| Number | Name | Capacity [mAh] | Voltage Output [V] | Amperage [A] | Price [€] | Quantity | Quality |
| 1 | VGE Battery Pack for Raspberry Pi | 4000 | 5 | 2.4 | 23.96 | 1 | 4.2/5 |
| 2 | PiJuice HAT | 1820 | 3.3 and 5 | 2.5 | 82.96 | 1 | 4.5/5 |
| Scale | ||||||||
|---|---|---|---|---|---|---|---|---|
| Number | Name | Load Capacity [kg] | Comprehensive Error [mV/V] | Output Sensitivity [mV/V ] | Price [€] | Quantity | Quality | |
| 1 | Load Cell | 0 - 50 | 0.05 | 1.0±0.1 | 14.76 | 4 | 4/5 | |
| 2 | Load Sensor - 50KG | 0 - 50 | 0.05 | 1.0±0.1 | 8.8 | 4 | 4.5/5 | |
| Basket | ||||||||
|---|---|---|---|---|---|---|---|---|
| Number | Name | Specific gravity [kg/m³] | Melting Point [°C] | Price | Quantity | Quality | ||
| 1 | Recycled high density polyethylene from ocean | 940 | 130.8 | 4.63 €/kg | TBD | 5\5 | ||
| 2 | Polylactic acid | 1210 - 1430 | 150 - 160 | 3.34 € | TBD | 4.5\5 | ||
| Wheels | ||||||||
|---|---|---|---|---|---|---|---|---|
| Number | Name | Load capacity [kg] | Height [mm] | Width [mm] | Price [€] | Quantity | Quality | |
| 1 | Swivel Castor Wheel with Brake 50 mm | 40 | 70 | 19 | 7.99 | 2 | 5/5 | |
| 2 | Swivel Castor Wheel 50 mm (ROTATING) | 40 | 70 | 19 | 4.95 | 2 | 5/5 | |
| Isolation Area | ||||||||
|---|---|---|---|---|---|---|---|---|
| Number | Name | Thermal Conductivity [W/mK] | Specific Gravity [kg/m³] | Price [€/kg] | Quantity | Quality | ||
| 1 | Expanded polystyrene (EPS) | 0.035 - 0.037 | 12 - 50 | 2.70 - 3.70 | TBD | 4\5 | ||
| 2 | Extruded polystyrene foam (XPS) | 0.034 | 28 | 0.93 - 1.12 | TBD | 5\5 | ||
| 3 | Aluminium foil (Al) | 0.038 | 2710 | 2.05 - 2.43 | TBD | 4\5 | ||
| Cameras | ||||||||
|---|---|---|---|---|---|---|---|---|
| Number | Name | Resolution [MP] | Sensor resolution [pixels] | Price [€] | Quantity | Quality | ||
| 1 | Raspberry Pi Camera Module V2 8MP | 8 | 3280 × 2464 | 34.90 | 4 | 4\5 | ||
| 2 | Raspberry Pi High Quality Camera | 12.3 | 4056 x 3040 | 67.50 | 4 | 5\5 | ||
| 3 | Raspberry Pi B 3/2 | 5 | 2592 × 1944 | 34.99 | 4 | 4\5 | ||
| Vibration System | ||||||||
|---|---|---|---|---|---|---|---|---|
| Number | Name | Dimensions [mm] | Voltage [V] | Rotation Per Minute | Price [€] | Quantity | Quality | |
| 1 | Adafruit Mini Vibrating Motor Disc Buzzing Motor | 10 x 2.7 | 2 - 5 | 11.000 | 3.26 | 2 | 4\5 | |
| 2 | TZT 5V Piezoelectric Film Vibration Sensor | 20 x 20 | 5 | - | 2.5 | 4 | 3\5 | |
| 3 | Pololu Vibration Motor | 11.6 × 4.6 × 4.8 | 2.4 - 3.5 | 10.000 | 4.95 | 4 | 3\5 | |
| Speaker | ||||||||
|---|---|---|---|---|---|---|---|---|
| Number | Name | Dimensions [mm] | Voltage [V] | Price [€] | Quantity | Quality | ||
| 1 | MakerHawk 2pcs Speaker 3 Watt 8 Ohm | 27 x 15 x 30 | 3.3 and 5 | 11.99 | 1 | 4.2\5 | ||
| 2 | CQRobot Speaker 3 Watt 8 Ohm | 70 x 31 x 16 | 5 | 8.99 | 1 | 4\5 | ||
| 3 | Gravity: Digital Speaker Module | 40 x 40 | 2.0 - 5.5 | 7.87 | 1 | 4.5\5 | ||
| Microcomputer | ||||||||
|---|---|---|---|---|---|---|---|---|
| Number | Name | Memory Storage Capacity [GB] | CPU Model | Price [€] | Quantity | Quality | ||
| 1 | RASPBERRY PI 3 MODEL B+ | 1 | Quad-core processor | 142.21 | 1 | 4\5 | ||
| 2 | TRIGKEY Mini PC | 16 | Core i5 | 409 | 1 | 3.5\5 | ||
| 3 | Raspberry Pi Spain RAS-4-4G | 4 | Cortex | 185 | 1 | 3.5\5 | ||
| Indoor Localization | ||||||||
|---|---|---|---|---|---|---|---|---|
| Number | Name | External Hardware | Price | Quantity | Quality | |||
| 1 | Mapsted for Retail Industry | No | 200 - 500 €/month | 1 | 4\5 | |||
| 2 | Indoor Tracking RTLS UWB Wi-Fi KiT | Yes | 5.500 € | 1 | 3.5\5 | |||
| 3 | Navigine for Retail Industry | Yes | 400 €/month | 1 | 3.5\5 | |||
| Display | ||||||||
|---|---|---|---|---|---|---|---|---|
| Number | Name | Screen Size | Screen Resolution | Refresh Rate [Hz] | Price [€] | Quantity | Quality | |
| 1 | 15.6INCH UNIVERSAL PORTABLE TOUCH MONITOR | 11.6 inch | 1920 x 1080 | 60 | 215.24 | 1 | 4.5\5 | |
| 2 | Raspberry Pi 7“ Touch Screen Display | 7 inch | 800 x 380 | - | 93.99 | 1 | 3.5\5 | |
| 3 | 10.1inch HDMI LCD Touch Screen | 10.1 inch | 1024 x 600 | - | 159.78 | 1 | 4\5 | |
| Other components | |||||
|---|---|---|---|---|---|
| Number | Name | Price [€] | Quantity | Quality | |
| 1 | Jumper Wires -Male/Female | 3.65 | 1 | 4.5\5 | |
| 2 | Jumper Wires -Female/Female | 3.65 | 1 | 4.5\5 | |
| 3 | Adafruit Flex Cable for Raspberry Pi Camera 610 mm | 4.67 | 4 | 4\5 | |
| 4 | 480PCS 1/4W REesistor Kit | 6.90 | 10 | 4.5\5 | |
| 5 | Router Tp-Link Archer Ax53 | 73.30 | 4 | 4.5\5 | |
| 6 | Arducam Multi Camera Adapter Module V2.2 for Raspberry Pi | 45.02 | 1 | 4.5\5 | |
| 7 | HX711 Module | 3.50 | 1 | 4.5\5 | |
| 8 | 2N2222A TRANSISTOR | 0.15 | 1 | 4.5\5 | |
| 9 | PiJuice 12000mAh Battery | 38.26 | 1 | 4.5\5 | |
* Where Quality represent an average between reviews founds on specialty websites and the needs for our project.
* The component chosen is the one with the best quality.
7.7 Battery usage
Calculations concerning the total working time of the battery are shown in Table 48.
| Electronic components | ||||||||
|---|---|---|---|---|---|---|---|---|
| Number | Component Name | Quantity | Working Voltage [V] | Current [mA] | Total Current [mA] | |||
| 1 | Raspberry Pi High Quality Camera | 4 | 5 | 300 | 1200 | |||
| 2 | Vibrating Mini Motor Disc | 2 | 5 | 100 | 200 | |||
| 3 | Raspberry Pi 3 Model B+ | 1 | 5 | 400 | 400 | |||
| 4 | HX711 Module | 1 | 5 | 1.6 | 1.6 | |||
| 6 | Total | 1801.6 | ||||||
| Battery | ||||||||
| 7 | Capacity [mAh] | |||||||
| 8 | PiJuice HAT | 1820 | ||||||
| 9 | PiJuice Battery | 12000 | ||||||
| 10 | Total Capacity [mAh] | 13820 | ||||||
| 12 | Total Working Time [h] | |||||||
| 11 | By dividing Capacity to the Total Current | 7.40 | ||||||
Note Portable Touch Monitor has his own 10000 mAh battery that last up to 6h.
7.8 Circuit Diagram Schematic
7.9 Prototype
The prototype will allow the proposed solution to be validated and tested. In this case, a standard shopping trolley will be used, to which sensors (cameras) will be added to capture the product introduced with the barcode and subsequently validated with the balance (weight sensor). A display will show to the user the product scanned (added to the shopping cart). It is therefore essential to make a real prototype as a starting point towards the realisation of the final product.
7.9.1 Structure
For this prototype, a standard steel shopping cart, a weight sensor, a camera, a Raspberry pi board and a display to show the detected product are going to be used.
Below is a table with the different components used for the prototyping:
| Component | Provider link | Price per unit [€] | Quantity | Cost |
|---|---|---|---|---|
| LOAD SENSOR- 50 KG | https://www.botnroll.com/en/flex-pressure-vibration/527-load-sensor-50kg.html | 8.80 | 4 | 35.20 |
| HX711 DUAL- CHANNEL | https://www.botnroll.com/en/flex-pressure-vibration/527-load-sensor-50kg.html | 3.50 | 1 | 3.50 |
| RASPBERRY PI CAMERA BOARD V2 | https://www.botnroll.com/en/cams/1815--raspberry-pi-camera-board-v2-8mp-1080p-.html | 30.45 | 1 | 30.45 |
| RASPBERRY PI 4 MODEL B | https://www.electrofun.pt/raspberry-pi/raspberry-pi-4-model-b-15ghz-1gb-com-wifi-245ghz-bluetooth-50-poe | 57.37 | 1 | 57.37 |
| 7INCH HDMI LCD | https://www.botnroll.com/en/lcds-displays/2713-7inch-hdmi-lcd-h-1024x600-ips-supports-various-systems-capacitive-touch.html | 59.80 | 1 | 59.80 |
| Total price | 186.32 | |||
7.9.2 Hardware
Detail and explain any change made in relation to the designed solution. In case there are changes regarding the hardware, present the detailed schematics of the prototype. A load cell is a sensor used to measure force It consists of a plastic or metal beam with strain gauges mounted on it. When a force is applied to the load cell, the strain gauges change shape and resistance. This causes a change in the electrical signal transmitted by the load cell. To connect the load cell to a Raspberry Pi, a signal amplifier HX711 is used. The HX711 is an ADC (Analog-to-Digital Converter) that converts the analog signal from the load cell into a digital signal that the Raspberry Pi can read.
7.9.3 Software
A variety of technologies are combined by the software of the FESmarket smart shopping cart to find products and add them to the system after scanning. Here is a general explanation of how it operates:
- Product scanning: The FESmarket smart shopping cart is equipped with scanning devices such as barcode readers or image recognition technology. When a user scans a product, the software captures the relevant information about that product, such as the barcode or an image.
- Product recognition: Once the software has the scanned product information, it employs pattern recognition techniques or compares it against a pre-stored database to identify the specific product. This involves matching the captured information with a list of products stored in the system's database.
- Adding to the system: After identifying the product, the software adds that information to the FESmarket system. This may involve updating the user's selected product list, adjusting the quantity, maintaining a record of the scanned products, and other related functions.
- User interface: The software also provides an intuitive user interface on the FESmarket shopping cart. This may include a display screen showing the scanned product, its price, the selected quantity, and other relevant details. It can also show additional information such as promotions or recommendations related to the product.
- Payment processing: In some cases, the software of the FESmarket shopping cart may be integrated with a payment system. Once the user has finished selecting products, the software facilitates the payment process, whether through credit cards, mobile applications, or contactless payment systems.
- Data logging: The software also stores data related to the purchases made, such as information on popular products, the user's purchase history, consumption patterns, etc. This data can be utilized for subsequent analysis and to enhance the user experience, such as offering personalized recommendations or tracking purchasing habits.
- Product recognition: Once the program receives the information from the scanned product, it uses pattern recognition algorithms or compares it to a database that has already been saved to identify the particular product. In order to do this, the information that was gathered must be compared to a database of items.
Below is a video of the prototype of how the display installed in the shopping cart works.
7.9.4 Tests & Results
- Hardware tests
Perform the hardware tests specified in 1.6 Functional Tests. These results are usually presented in the form of tables with two columns: Functionality and Test Result (Pass/Fail).
| Functional Tests | ||
|---|---|---|
| Hardware | ||
| Item | Functionality | Test Results |
| Cameras | Get an Image and read try to read the barcode. | Pass |
| Scales | The weight value must be changed when there is a difference in the weight. | Pass |
| Display | The display should react correctly on a finger touch. | Fail |
| Wi-Fi | The Wi-Fi module should have a stable connection with the Wi-Fi network. | Pass |
- Software tests
Table 50 contains the test results of the API. It provides an in-depth analysis of the performance and responsiveness of the API. The API was tested when it was deployed on Google Cloud.
| Software | ||||||
|---|---|---|---|---|---|---|
| Use Case | URL | Method | Result | Size | μ (ms) | σ |
| Address | ||||||
| - | /api/v1/Address | GET | OK | 899 B | 83 | 42.51 |
| - | /api/v1/Address | POST | OK | 320 B | 64.4 | 32.27 |
| - | /api/v1/Address | PUT | OK | 321 B | 78.4 | 21.20 |
| - | /api/v1/Address | DELETE | OK | 320 B | 85.4 | 30.04 |
| - | /api/v1/Address/{id} | GET | OK | 330 B | 58.6 | 24.89 |
| Cart | ||||||
| USC7 | /api/v1/Cart | GET | OK | 1.41 KB | 50.8 | 4.97 |
| USC6 | /api/v1/Cart | POST | OK | 339 B | 89.4 | 38.85 |
| USC6 | /api/v1/Cart | PUT | OK | 458 B | 65.2 | 14.13 |
| - | /api/v1/Cart | DELETE | OK | 458 B | 124 | 21.48 |
| USC7 | /api/v1/Cart/{id} | GET | OK | 499 B | 64.6 | 29.94 |
| USC7 | /api/v1/Cart/Register | POST | OK | 461 B | 88.2 | 44.10 |
| USC7 | /api/v1/Cart/Unregister | POST | OK | 464 B | 125.2 | 127.38 |
| GroceryList | ||||||
| - | /api/v1/GroceryList | GET | OK | 562 B | 102.2 | 73.18 |
| USC8 | /api/v1/GroceryList | POST | OK | 339 B | 88.2 | 33.81 |
| USC9 | /api/v1/GroceryList | PUT | OK | 338 B | 95.4 | 46.29 |
| USC9 | /api/v1/GroceryList | DELETE | OK | 338 B | 105 | 21.37 |
| USC9 | /api/v1/GroceryList/{id} | GET | OK | 562 B | 61.4 | 31.09 |
| USC8 | /api/v1/GroceryList/Product | POST | OK | 540 B | 66.6 | 21.03 |
| USC8 | /api/v1/GroceryList/Product | PUT | OK | 1.24 KB | 69.2 | 27.40 |
| USC8 | /api/v1/GroceryList/Product | DELETE | OK | 1.06 KB | 111.4 | 6.23 |
| Order | ||||||
| - | /api/v1/Order | GET | OK | 1.39 KB | 84.6 | 77.41 |
| - | /api/v1/Order | POST | OK | 383 B | 123.4 | 107.58 |
| - | /api/v1/Order | PUT | OK | 369 B | 63.6 | 9.50 |
| - | /api/v1/Order | DELETE | OK | 369 B | 123.2 | 13.37 |
| - | /api/v1/Order/{id} | GET | OK | 371 B | 69 | 33.57 |
| USC6 | /api/v1/Order/Product | POST | OK | 1.17 KB | 224.2 | 164.09 |
| - | /api/v1/Order/Product | PUT | OK | 1.17 KB | 70.6 | 5.50 |
| USC4 | /api/v1/Order/Product | DELETE | OK | 369 B | 165.8 | 114.44 |
| Product | ||||||
| USC3 | /api/v1/Product | GET | OK | 37.39 KB | 109 | 30.56 |
| - | /api/v1/Product | POST | OK | 440 B | 70 | 17.10 |
| - | /api/v1/Product | PUT | OK | 440 B | 67.2 | 16.75 |
| - | /api/v1/Product | DELETE | OK | 439 B | 123.2 | 14.62 |
| USC6, USC3 | /api/v1/Product/{id} | GET | OK | 810 B | 67.6 | 27.75 |
| USC6 | /api/v1/Product/barcode | GET | OK | 810 B | 70.2 | 24.50 |
| Store | ||||||
| - | /api/v1/Store | GET | OK | 1.36 KB | 69.8 | 41.55 |
| - | /api/v1/Store | POST | OK | 275 B | 61.4 | 17.54 |
| - | /api/v1/Store | PUT | OK | 450 B | 82.8 | 32.84 |
| - | /api/v1/Store | DELETE | OK | 450 B | 123 | 24.20 |
| - | /api/v1/Store/{id} | GET | OK | 450 B | 96.4 | 63.26 |
| User | ||||||
| - | /api/v1/User | GET | OK | 1.51 KB | 68.2 | 29.25 |
| - | /api/v1/User | POST | OK | 323 B | 71.2 | 27.67 |
| - | /api/v1/User | PUT | OK | 319 B | 70.8 | 9.88 |
| - | /api/v1/User | DELETE | OK | 318 B | 138 | 31.35 |
| - | /api/v1/User/{id} | GET | OK | 318 B | 53.6 | 3.91 |
Table 52 contains new testing on an endpoint with the highest latency.
| Software - URL with highest latency | ||||||
|---|---|---|---|---|---|---|
| Amount of requests | URL | Method | Result | Size | μ (ms) | σ |
| 10 | /api/v1/Order/Product | POST | OK | 1,17 KB | 87,58 | 23,03 |
| 100 | /api/v1/Order/Product | POST | OK | 1,17 KB | 76,78 | 46,53 |
| 1000 | /api/v1/Order/Product | POST | OK | 1,17 KB | 73,68 | 59,45 |
- Camera - barcode detection
In order for the customer to buy the products, all items have unique barcodes. To successfully scan the products the barcode needs to be detected by the camera. For the prototype, the camera is directly connected to the Raspberry Pi. On the Raspberry Pi there is also a display, a keyboard and a mouse connected. The camera and Raspberry Pi are communicating with each other through a Python script. After some trial and error in developing the code, the camera was opened on the display and images could be taken. After installing the Python libraries pyzbar, cv2 and webbrowser. The script could recognize barcodes and decode it to numbers, and execute the script.
- Scale - Weight detection
In order for the loadcell in the prototype to work properly. It needs to be calibrated. To do so, you need to know the gauge factor of the load sensor. To obtain the gauge factor you need to have a working, accurate scale as a reference. The load sensor gives an lineair output in arbitrary units depending on how much force is applied. The gauge factor is the slope of the linear function of the actual mass as a function of the arbitrary units. The gauge factor is yet to be determined.
7.10 Solar panels charging
To implement a solar panel system in a supermarket to supply energy to smart shopping carts, the following steps can be taken:
- Evaluation of energy demand: An analysis of the energy demand of the supermarket and smart shopping carts should be carried out. This will help determine the number of solar panels and battery storage capacity needed to meet energy needs.
- System design: Based on the evaluation of energy demand, the solar panel system should be designed. This includes selecting solar panels, battery capacity and type, as well as the inverter and other components necessary for the system.
- Installation: Once the system is designed, solar panels can be installed. It is important that this is done professionally and in compliance with all applicable regulations.
- Connection to the electrical grid: Once the system is installed, it should be connected to the supermarket's electrical grid. This will enable the smart shopping carts to be powered with the energy generated by the solar panels.
- Configuration and monitoring: Finally, the system should be configured to function optimally and monitored periodically. This will allow any issues with the system to be identified and resolved.
In summary, implementing a solar panel system to supply energy to smart shopping carts in a supermarket requires an analysis of energy demand, system design, installation, connection to the electrical grid, configuration, and monitoring. Additionally, it is important that installation and configuration are carried out professionally and in compliance with all applicable regulations.
Assumptions made:
- W = 1 kgm²s-3
- Gross sales area: 30 m * 25 m = 750 m² ⇒ roof area = 750 m²
- Sales area: (30 m * 25 m) * 2/3 = 500 m²
- Opening hours supermarket: 8 am – 22 pm (14 h = 50400 s)
Power requirement:
- Shopping carts (30 carts in total)
- Tablet 15 kgm²s³ * 14 h = 0,21 kWh
- Scale 2 kgm²s³ * 14 h = 0,028 kWh 0,308 kWh
- Scanners 5 kgm²s³ * 14 h = 0,07 kWh
- Battery 40 Ah * 12 V = 0,48 kWh
365 d * 0,308 kWh * 30 = 3.372,6 kWh
- Rest of the supermarket 308 kWh/m² * 500 m² ⇒ 154.000 kWh
- Refrigerators 46 %
- Lighting 21 %
- Heating and ventilation 20 %
- Other 13 %
Circa 157.372,7 kWh
Solar panel (ca. 5 m² = 1 kWp)
- Whole Supermarket: 500 m² = 100 kWp ≈ 100.000 kWh (whole supermarket)
- Smart carts: 20 m² = 4 kWp ≈ 4.000 kWh (shopping carts)
In figure 97 an example of what a solar charging system could look like is shown.
7.11 Conclusion
Chapter 7 was dedicated to the comprehensive development of our product. After initial brainstorming sessions, we arrived at a concept that resonated with every member of our team. We defined our product as an inclusive, sustainable, efficient, and innovative smart shopping cart, a guiding principle that remained at the forefront throughout the entire product development process.
Numerous ideas were considered, leading us to the final design of the smart shopping cart. Our emphasis was on a user-centric approach that balanced both aesthetics and functionality. The cart has been designed to provide ample storage space while maintaining a sleek and ergonomic design. It was important to us that it looks futuristic and clean. To reinforce the product's association with technology and modernity, we carefully selected a color palette. The choice of blue and white colors reflects their symbolic connection to technology and contemporary design, making them the ideal choice for our smart shopping cart.
Within this chapter, we also devoted attention to the creation and development of applications for mobile devices and the display integrated into the shopping cart. Furthermore, we focused on proposing a wireless charging solution for the smart shopping carts, utilizing a magnetic field. In line with our commitment to sustainability, we put forth the idea of incorporating a solar charging panel to harness renewable energy for powering the cart.
Comprehensive software and hardware tests were conducted, resulting in successful outcomes for all except one particular test involving the display's response to finger touch. This particular aspect requires further attention and refinement to ensure optimal performance and user experience.
In the next section, we will propose some suggestions for future development of FESmarket and we will conclude the whole project.
8. Conclusions
8.1 Discussion
During the European Project Semester, our team undertook the task of creating a smart shopping cart. This section aims to discuss and evaluate the project's key components, highlighting its accomplishments, encountered challenges, and potential areas for improvement. One of the major achievements of the project was the successful integration of various technologies into the shopping cart, such as weight detection, barcode scanning, and interactive display. To produce a well-developed product we had to follow those steps:
- Firstly we prepared a state-of-the-art analysis, to determine which products are already available on the market.
- The next step was to identify our target market, develop a marketing plan, and learn about the advantages and disadvantages of our product. We managed to do it by implementing a marketing analysis.
- A sustainability analysis was carried out to minimize FESmarket's negative environmental impact. This involved using recyclable materials for building the shopping cart and developing a wireless charging station that runs on solar power. Additionally, we prioritized inclusivity by implementing voice assistance and haptic feedback for blind individuals, as well as contrast and brightness adjustments in the display for colorblind people.
- We want to treat our future employees and clients fairly, so we conducted an ethical and deontological analysis. We also ensured compliance with EU directives and legal requirements to establish the legitimacy of FESmarket.
While the project achieved significant milestones, it was not without its challenges. The integration of multiple technologies posed complexities during the development process, requiring extensive coordination and synchronization among team members. Overcoming technical obstacles and ensuring seamless integration of all components demanded additional planning and testing. Additionally, the project schedule posed a challenge because it left limited time for testing and prototyping. Consequently, certain aspects of the cart's functionality could have been further refined and optimized. Devoting more time to comprehensive testing and refinement would have undoubtedly improved the overall performance and user experience of the smart shopping cart. To conclude, the European Project Semester served as an excellent platform for us to develop our own unique product. The project successfully integrates cutting-edge technologies, has an ergonomic and aesthetically pleasing design, and provides support for blind persons, among other important accomplishments. Despite the challenges faced, we managed to deliver a working prototype and come up with ideas for future development that can
8.2 Future Development
Regarding the future development of our product, we can make the following suggestions for enhancing and modernizing FESmarket:
- Implementing a dynamo for the wheels would make it feasible to charge the smart shopping carts more effectively and sustainably,
- More environmentally friendly materials may be utilized in the thermal insulation area because the currently used XPS is not a material that can be recycled easily,
- For those who have a membership card, various supplemental features can be suggested, such as the suggestion of shorter routes through the store, routes focusing exclusively on discounted items, or projected grocery shopping time,
- More accurate user tracking function – RF, computer vision, or sensor-based solutions
Bibliography
Will be added automatically by citing, in the body of the report, entries specified in BibTeX format and stored in the https://www.eps2023-wiki3.dee.isep.ipp.pt/doku.php?id=refnotes:bib file
PS - If you have doubts on how to make citations, create captions, insert formulas, etc. visit this page with examples and select “Show pagesource” to see the source code.









































































